Welcome to My Personal History of Digital Imaging

Digital History

1984 - The Journey Begins....

The decision to purchase a Macintosh computer in early 1984, began my journey towards an entirely new way of capturing and creating images.

Actually, it wasn't my first computer. I'd been exposed to computing even earlier on, thanks to my dad, Jim. He'd brought home an Atari 400 in 1979, just to play with. At the time, I wasn't really impressed with the graphics, except for maybe the Star Trek game. It wasn't until a year later that I would begin to consider the computer as an artistic tool. That conversion began to happen on a tour of the Film Board of Canada, in Montreal, with some other film major classmates. At the Film Board, I witnessed one of the very first computer animations being filmed. It was a simple, black, stick figure on a white monitor screen, a film camera exposed a frame each time the stick figure was slowly redrawn. I realized this was the birth of a very exciting new method of animating. Graduating from RIT that year, with a major in film/animation, I wanted to be in on the ground floor.

The first computer I would plunk a good chunk of change down on, didn't have a monitor, keyboard, or a mouse. You couldn't make it do much of anything. That's because my first computer was a Beseler Color Computer head for my 4x5 enlarger. This was a state-of-the-art (in 1982) color lamphouse, with 3 photodiodes to accurately measure the RGB color of the light as you adjusted the color filter pack with the CMY color filtration knobs. It had 8-bit (0-255) digital readouts, so you could dial in a precise filter settings. This feedback system provided very repeatable results, irregardless of the fading of filters, or drop off of light output over time, because it measured actual output. Saved me expensive Cibachrome paper and chemistry, so I felt it was worth the investment. Little did I know how soon it would become obsolete.

Beseler Color Computer for 4x5 enlarger.

The year after graduating from the Rochester Institute of Technology, my BFA degree had enabled me to leave my janitorial career behind and move on upward to an only slightly more lucrative position as a photographic technician. I worked the evening or B-shift in the Consumer Product Testing Lab in Kodak's Elmgrove Plant, from graduation in 1980 until mid 1985. In the lab, we conducted all sorts of bizarre acts on a wide variety of Kodak's consumer cameras. Shocking, dropping, vibrating, freezing, baking, and actuating, actuating, actuating. Did I mention actuating?

Kodak 110 Camera

The Kodak consumer camera lineup of this period consisted of the 110 format pocket cameras, the 126 format, drop and load cameras, the instant film cameras such as the Crank (or Handle), the Colorburst line and last and certainly the least, the ill-fated Kodak Disc Camera. Now more than two years into production it seemed they were being returned faster than they could make them. Meanwhile, Kodak was also beginning to tip-toe about in the consumer electronics market, with the introduction of a Matsushita-built 8mm camcorder and some magnetic media products, you know, like video tape.

My First Personal Computer

Testing cameras not being my ultimate career goal, I was attempting to establish myself as a freelance photographer during the daylight hours. Not surprisingly, this is a very popular profession in Rochester. It rapidly became apparent that in order to stand out from the crowd, I would need to project a more professional image in my business correspondence, advertising, invoices, and so forth. I decided (convinced my wife) that I needed a computer!.

So began my search for just the right computer. After spending what seemed like an eternity in the first store watching a salesperson type command after command, bringing up screen after screen of glowing green text, I seriously began doubting that there was a computer that could do what I wanted. The ones I'd seen so far didn't look all that easy to use and I really didn't want to spend a lot of time learning how to type commands, I just wanted to start creating things right away.

Intro Mac

Luckily, the second computer store I visited was an Apple dealer. While most of the computers here also had the ugly green text displays, there was hidden in the back corner of the store, this new little computer from Apple called the Macintosh. It didn't look like any of the other computers I'd seen so far and it's built-in screen was black and white, just like ink on paper!

Mac Illustration

This Macintosh didn't work like the other computers either, it had this thing called a mouse that you could use to point at things on the screen. I watched as the salesman called up a picture of a sneaker in MacPaint, he then circled a piece of that sneaker with this lasso tool, then he clicked on the selected piece and while holding the mouse button down he dragged it all around the screen! I knew at that instant that I HAD to have THAT computer. This was the "RIGHT" computer, one that had been designed for us visually-centric people. The first computer for us "RIGHT BRAINED" individuals hence the tagline, "The computer for the rest of us."

MacPaint Sneaker

I went straight to the bank and convinced them to let me borrow $3000, so that I could purchase one of these new Macintosh computers right away. I purchased an Apple Imagewriter printer and an Apple 400K external floppy drive just to expand my options. The computer itself came fully equipped with a whopping 128K of memory, internal 400K floppy drive, keyboard, mouse and a built-in 9' black & white monitor with a resolution of 512 x 342 pixels. Deciding what software to buy wasn't too difficult, as the only software available for the Macintosh at the time were the two packages that shipped with it... MacWrite and MacPaint.

MacWrite

New Mouse in Animation - Article MacPaint

MacWrite was a immense improvement over any of the word processors of the time. First of all you were working with a white screen with black text as opposed to the common black screen with amber or green text, so it looked alot more like traditional paper already. From the pull down menus you could now select a variety of fonts, styles and sizes and actually view how they would look right on the screen. If you wanted bold text you selected it from the menu and voila it showed up on the screen in bold. There were no messy control characters all over the screen to define the styles. MacWrite introduced the term WYSIWYG (what you see is what you get) to the general vocabulary.

What enabled this WYSIWIYG capability was the Mac's, first of it's kind, bit-mapped screen display. Instead of using alpha-numeric characters in a grid to create an image like all other computers of the time, the Mac was the first computer to be able to address every pixel in the display. The graphic controller could then use the pixels to make text, numbers or even images. This was a major turning point in computer technology that thankfully moved us away from text based computer operating systems and towards graphically based computer operating systems. As a result computers have become much, much easier to use.

I decided to try my hand at writing an article to possibly submit to a Mac magazine. Revealing is my belief in the real potential of the Mac not only as a document producer, but as an animation tool, long before any of those tools would show up. I called it "The New Mouse in Animation" which was a not so subtle reference to Disney's Mickey Mouse.

The Imagewriter Printer

ImageWriter

The Imagewriter printer was an incredible printing device, providing the ability to faithfully reproduce anything you could draw on your screen. This was due in part to the fact that the 80 dpi resolution of the Imagewriter was very close to the 72 dpi of the screen. Even more was due to the programming genius behind the Macintosh's Quickdraw routines, Bill Atkinson. Quickdraw was the graphics language that was used by Macintosh applications to draw images and text to the screen and was also used by the printer driver to recreate the screen image in the printer. This allowed greater fidelety between the screen image and the output device than ever before.

First ImageWriter Print

This image is the first printout from my Imagewriter shortly after I hooked it up. Note the date in the control panel window. I'd like to point out to you that the disk in the upper corner of the desktop is a 400K floppy disk that contained all my applications and the entire operating system. Those were the days when coding had to be extremely efficient because you only had 128K of memory to work with.

MacPaint

MacPaint Icon

It was MacPaint however, that had really sold me on the Macintosh. Here was an illustration program that went beyond simple lines and circles. You could now create the illusion of shading because you had complete control over every pixel in an image. Never mind that the pixel was only either on or off (white or black), MacPaint was a testament to the power of the human visual system to perceive a fairly course (72 dpi) pattern of black & white dots as an image.

OM2 Camera OM4 Camera XA Camera

For practice with MacPaint I decided to create illustrations of my cameras as seen in the three images above.

During the first few weeks with my new Macintosh, I set out to accomplish some of the projects I had purchased it for. Creating letterheads, invoices, print labels, advertising fliers and even a darkroom worksheet. As I became increasingly confident in the use of MacPaint, I decided to try illustrating some real objects, and since I was a photographer I chose my traditional tools of the trade, my cameras as subjects.

Logo
Invoice Ad 1984 Darkroom Form
Print Label

35mm Half Frame Camera Design

As a result of my disappointment with the Disc camera program at Kodak, I began to wonder if I could design a better camera myself.

Gerry, another technician, and I had been discussing the camera we'd wished they'd built instead. We imagined a 35mm half frame camera that pulled the film vertically from top to bottom, thereby creating a horizontal image format. It also employed some other unique features for the time, we proposed for example, that the film be wound out of the canister first and then wound back into the canister as it was exposed thus protecting the already exposed film from inadvertant camera back openings. The camera was to be only slightly larger than the Disc camera and would feature an integral sliding cover that would protect the lens and at the same time position the flash farther from the lens to minimize red eye.

I decided to whip up a proposal for our camera design using my new found skill at drawing in MacPaint to draft a prototype camera design. As it turned out, this was to be just the first of many in a long line of my suggestions that would be ignored. Konica released an almost exact copy of our idea about 8 months later. Kodak didn't want to produce 35mm cameras because it was more profitable to introduce new film formats, that way all the labs would have to upgrade and they could sell the new equipment. The trend downward in film size from 126, to 110 and then Disc would begin to erode their quality image.

My Photography at the Time

I loved nature and the landscape, so those were naturally my favorite subjects. I had an Olympus OM2 35mm camera and shot mostly Kodakchrome 64 or 25 slide film. At the time, I could drop off a roll of film at the Kodachrome lab at "The Park" and pick it up the next day. Those were the days!

Kodachrome and Cibachrome

Kodak, unfortunately, did not offer a satisfactory solution for printing reversal film. While at RIT I had discovered Cibachrome by Ilford. This process was particularly caustic (bleach), but produced brilliant prints from transparencies. This short piece written with MacWrite gives an idea of where my leanings were in those early days.

A New Way to Draw!

My photography began to take a back seat as I found I really liked this new way of creating images, the Revert and the Undo command especially, brought the joy back to creating images by hand that I hadn't experienced since grade school. I'd loved designing houses, but hated the tedious drawing, erasing and redrawing required to get something right, only to have it look all smudged up when you were done. My inherited perfectionist tendancies only made it even more frustrating, to say the least.

Solar house sketch

There were some ideas I'd had for several house designs so I decided to try and see if I could use this new tool to illustrate these ideas as well. The first was an earth-bermed, solar house to be built into the side of hill. The problem I found most challenging with this particular attempt, was that MacPaint limited you to just vertical pages, so I had to design everything sideways. The images are reproduced here correctly rotated but imagine turning the page 90 degrees to work on it. One other serious drawback to MacPaint was the limited resolution and lack of any scale tools. This meant that for any serious drafting it was nearly useless as there are only so many pixels you could put on a page. They would look pretty jaggy when blown up to page size.

MacWorld article

About the time I was coming to this realization, I read in MacWorld magazine about a new software program from Apple, that just might address all these shortcomings with MacPaint. The new program from Apple was to be called MacDraw. Instead of pixels this program used mathematical formulas to describe circles, squares and polygons that could be scaled to any size and not have that jaggy look. It had rulers and scaling, and best of all you could paste MacPaint images into the documents to add some detail. Unfortunately, nobody would see a copy of this program MacDraw for nearly another year.

I don't think I really minded all that much though, MacPaint and Musicworks provided many, many hours of creative exploration. I was so entirely enthralled by this new technology, I just couldn't get enough. So began the first of many years to come with me trading sleep for the sake of artistic exploration.

First Digitizer for the Mac

A scanning camera actually, the MicronEye has a single linear CCD array which was moved across the focal plan capturing a column of pixels at a time. The slow capture could result in some unusual images such as this self portrait from 1986.

Loon in MacPaint
Loon hand drawn in MacPaint.

1985 - Laserwriters, Networks and Animation Tools, Oh My!

LaserWriter

Late 1984 and early 1985 were pretty lean times for the new Mac platform. Little new software had shipped and sales of the Macintosh were slowing down. The Fat Mac 512K had come out in the fall of '84 injecting a little life into the Mac by providing a whopping four times the amount of memory as in the original. This made it much easier for software developers to get their code to fit in memory and actually run. The result was a flood of new products later in 1985.

The Laserwriter Printer

It was the introduction of the Laserwriter printer in early 1985 that truly saved the Macintosh from extinction. The Apple Laserwriter combined with Adobe's Postscript was the torch that would ignite the Desktop Publishing revolution. The Laserwriter was a 300 dpi laser printer that cost $6995 when it was released. This was actually a very cost effective business printing solution that could produce high quality documents in-house. It made the Macintosh a must have tool for designers, illustrators and publishers.

Desktop publishing was the "Killer App" that created a demand for devices which could create high quality digital pictures. Ultimately, leading to digital photography. Many Silicon Vallery firms realised this early on, it took Kodak awhile to come to the same realization. Viewing photos on your TV still had it's proponents, and they were heavily invested.

The other significant product innovation Apple introduced at the same time was Appletalk networking. Now, using these thin little wires and connectors you could connect several Macs and the Laserwriter printer together and send files to the other Macs or to the printer. Small group computing had arrived.

The Macintosh Office

It dawned on me that the Mac technology could be applied to my job at Kodak, to reduce work and streamline workflow. A large part of our job as quality test technicians was collecting test data and then writing reports of our findings. Data most often was collected from LED readouts on various test equipment and then transposed to paper. We had several mainframes that were used to run some of the test equipment, but they output directly to teletype machines and the resulting single copy had to be included in the report.

Mac Office Cover Sheet Mac Office Advantages Mac Office Network

In 1985 the test reports were hand written on triplicate carbon copy paper so that a copy could be mailed to the engineering department along with the various teletype printouts. My hands would get very sore after having rewritten a test report over several times because the group leader thought it had too many crossouts. An example of the excessive creation of busy work that was pervasive at Kodak.

Mac Office Test Report Mac Office Data Sheet Mac Office Graphing

It seemed to me that we could save reams of paper and time, if we connected a bunch of these Macs together in both the QA lab and the engineering department. We could fill out the reports as forms, and then send these forms electronically to the engineering department where the engineer could review it almost instantly. I also figured that there must be a way to connect the Macs to the test equipment in order to collect the data for input directly into the report, rather than tediously transposing the data.

Working just a few late nights at it, I drew up a brief proposal for implementing my version of the Mac Office in the QA lab. I thought I did a fairly good job spelling out the pros and cons, the applications, illustrating the concept, and outlining the costs. I even created a number of sample documents such as test reports, and various test results including charts, data sheets and graphs.

My Mac Office plan was finally implemented in the QA lab about 2 years after I left, which coincidently was just shortly after the time limit for my original suggestion had expired. The supervisor who had turned it down had, resubmitted the idea as his own and gained the suggestion reward. It wasn't the first time and it wouldn't be the last.

A New Job

KSVS

Opportunity knocked in early 1985. A friend who was aware of my color printing experience told me of a new job for a color quality technician on a new color printer. The printer was being developed by the newly formed Consumer Electronics Division. CED was a short lived division that was responsible for the introduction of the Japanese built 8mm camcorders and various video tape products.

I nearly lept out the QA department door all the way to the third floor (well not really lept, my supervisor held up my transfer for more than nine months, claiming he couldn't find anyone to replace me). When I finally did show up at my new department they'd forgotten that they'd hired me.

SVS 7510

The printer I was to work on was a video printer that used Kodak instant film to produce prints from an NTSC television signal. They were having quite a bit of trouble calibrating the printer and needed somebody with a good eye for color to develop a calibration process and create a calibration procedure that could be used on the assembly line.

For the first time in ten years at Kodak I found myself working in an entirely new and stimulating environment. I was surrounded by a group of very talented people who had a real passion for the work that they were doing and who were still willing to take the time to answer my questions. It was actually exciting to go to work and learn how all this new electronic stuff worked. As I learned I began to envision new ways to apply these technologies. I was a little unsure of putting forward my ideas at first but I found most of these people were willing to listen to your ideas no matter what your title.

Jerry B., (the engineer I'd been assigned to) and I had begun to figure out a way to calibrate the printer using some photo sensors and a brand new digital oscilliscope. By accurately measuring the amount of light at the film plane, we hoped we could use these sensors to create a calibration tool that could be used by assembly line workers to quickly adjust the calibration pots to the desired measurement. This did help a bit. In the end however, the problem we couldn't overcome was the variability in the sensitometry of the instant film. The color balance would vary widely from the first print to the last print even within one ten pack of prints.

Still Video Floppy and New Products

SV Floppy

The new still video floppy format was being incorporated into some of the other new products being developed. We had a prototype single disk player built by Matsushita, that we had demonstrated. With this device you could capture up to 50 still pictures from any video source onto a single disk and then randomly access any of the images.

A new camera was also in development that could record directly onto the still video floppy, the floppy could then be removed from the camera and played back in the player. The major problem I foresaw with this technology was that the quality of the resulting images wasn't that great when viewed on a TV monitor and they looked even worse when printed on our new printer. If the intent was to market these early products to video/photo professionals I feared they would not be well received unless the quality was significantly better.

In my free time I continued to experiment with MacPaint and Musicworks. I was amazed that even I could create music of a sort. The newness of the experience had still not yet worn off, I spent many a late hour tweaking sequences of those tinny sounds and just as many turning pixels on and off to create images in MacPaint.

MacUser Magazine Debuts

MacUser Oct 85

Videoworks - Animation comes to the Mac

Around October my long awaited copy of Videoworks (another product that had a long vaporware stage) finally arrived. This was the product I had imagined having when I first saw the Mac. Animation has long been one of my passions. During my final semester at RIT I had the opportunity, along with several others, to visit the Film Board of Canada in Montreal. While there we witnessed one of the very first computer animated films being shot. It was pretty crude, just some stick figures really. These images were being generated by a large mainframe computer of the time. Now on a computer that I could actually afford, I had the tools to create my own computer animations.

MacWorld Review of Videoworks

Thunderscan Scanner

ThunderScan

For around $170 I purchased one of the first digitizers to appear for the Macintosh. The Thunderscan digitizer was a device with a single red LED and a sensor packed into the case of a ribbon cartridge for the Imagewriter printer. It used the motion of the print head and the paper advance to scan photographs and digitize them for the computer.

Granted the images were only one bit images, but after playing with the Thunderscan software I was amazed at what could be represented with black and white dots. Below are some examples, click to see the full res MacPaint file. Impressive right?

It was awesome! Now for the first time I could bring my photographic images into the computer and edit them. I realized it wouldn't be long before there were color digitizers, full color computer monitors and software to edit images in color. Photography was about to change forever.

DUNE Everest Bondage BeeBee Hamlin

More Digitizers from 1985

As if to highlight that point, vendors from Silicon Valley were announcing new ones everday. Here's a few more.

New Image Magic
Koala MacVision
MicroImager

Here's a copy of the article MacWorld published in 1985 with reviews of a number of these early video digiters. Only the ThunderScan was a true scanner.

MacWorld Digitizer Report

Click Image to View (requires PDF plugin) or Downlad a PDF of the full Document

Where was Kodak at this point? Not even considering the personal computer as an option. Analog video was the path we were on. It looked like the Digital Revolution had started without us!

Hard Drives for the Mac Begin to Appear

Tecmar Hard Drive Ad 1985 Bernoulli

The Mac Plus

By December rumors were rampant that a new Macintosh (the Macintosh Plus) would be announced in January. It was said to have a minimum of 1 Megabyte of memory upgradeable to 4 whole Megabytes, a new high speed interface for connecting external hard drives and other peripherals.

The year 1985 was one of great change in the computer world as well as for myself. I would not only change jobs, but we'd also just moved from our city home to a new home way out in the western suburbs. Most of all, my attitude toward Kodak had changed. I never thought I'd be at Kodak for the long term, I figured I'd just work there till I got a break doing something I really enjoyed. Now however, I was actually beginning to enjoy my work at Kodak. The new technologies I was being exposed to held great promise and it was great fun to explore.

1986 - The Megapixel Sensor, Analog vs Digital Path Forward?

Polaroid Suit Decision on Instant Film

The year 1986 began with a bang. On the 6th of January Polaroid Corporation won it's suit against Eastman Kodak for allegedly infringing on patents relating to their Instant Print technology. Just so happens that the video printer we were developing was based on that very same instant film technology. In any event we had to immediately cease and desist from any further development on the instant print video printer... and that was the end of that project. It was to be just the first of many project deaths I would witness during my years at Kodak.

That however, didn't stop a group of us from cobbling up a 35mm camera back to our little video printer and presto chango turning it into a 35mm film recorder. After demonstrating that it might work, we got approval to work for a few weeks on a proposal. We drew up some designs and did a little market research. There were very few "slide printers" around at the time, there was one from Polaroid, one from Beseler and one from a small company in California, called Dunn Instruments. The Dunn Instruments unit was the only one priced under $5000 dollars, and we were shooting our product for the $2,000-$3000 range. Various market research estimates had projected an increase in the use of slides for presentations due to the new capabilities that PC's provided, when combined with new graphics and business applications. We felt confident we could resurrect the project and succesfully target this new niche so we assigned it the apt codename, "Phoenix".

Sales and marketing didn't buy it. They said that they would only be able to sell a couple of units a year, not even enough to pay the startup costs. At this same time a new device from Sony had just showed up in our conference room, a brand new gizmo called a video projector. It could project video or computer graphics onto just about any wall or screen. Although we might not have realized it at the time, that was pretty much the death knell for 35mm slides, and our new idea.

It would take me a few more years to discover that unless sales and marketing felt they could sell thousands of units in the first year, they would be reluctant to take a risk on anything new, especially something they didn't understand. With film, it wasn't a hard sell, it was more like order taking. This was an entirely new business model and product line, it was going to take some educating of the consumer to win them over to a new technology.

Other Big Introductions in 1986

Kodak announces 1.4 Megapixel sensor

The biggest announcement of the year had to be Kodak's introduction of the first Megapixel image sensor. The first sensor with more than video resolution. It would be awhile before Kodak could make them in quantity, but I saw it as the basis a bunch of new digital products from cameras to scanners.

Apple Announces Macintosh Plus

A big leap forward for Apple was the announcement of a new machine with a minimum of 1 megabyte of RAM and upgradable to 4 Mb of RAM. This would allow software developers much more room to code apps. As a result more sophisticated and powerful applications could be created.

Iris 3047 Color Proofer Announced

IRIS 3047 Color Proofer

The Iris Color Proofer was the first ink jet printer considered good enough for fine art reproduction and digital image printing. It contributed greatly to the development of the digital art form. Archival inks were available and it printed on a variety of papers. The IRIS is a continuous flow ink jet printer.

Continuous-flow or "hertz" inkjet printers pump a continuous stream of electrically charged ink droplets (more than four million per second) at the paper. A magnetic field is used to control ink placement on the page, unused ink is directed to a recovery reservoir. Continuous-flow inkjet printers were used for several distinctly different types of applications. The high speed, low resolution variety are used in appli- cations such as product identification, personalized direct mail and addressing catalogs and magazines.

Iris mechanics
Paper is wrapped around a drum that spins. The nozzles move down the paper spraying the ink onto the paper.

The high resolution, low speed printers such as the IRIS series by Scitex are used for proofing and fine art printing. IRIS printers can produce multiple spots per dot and can achieve effective resolutions of up to 1800 dpi. Due in part to the great number of paper surfaces that it can print on, (espe- cially heavier weight, fine art watercolor papers) the IRIS has become one of the most popular printers for fine art reproduction. These prints are often referred to as GiclŽe (pronounced ghee-clay) which is really just a fancy French name for inkjet. GiclŽe prints made using the latest archival inks have been tested to have a display life of up to seventy-five years and perhaps even longer.

Pagemaker 1.0 Announced

The most heralded software product of 1986, had to be Aldus Pagemaker 1.0. This was the spark that set off the Desktop Publishing Revolution. The first page layout program for the Mac. You could now combine text and images into a multi-page document for books, brochures, newspapers or magazines. Text could now flow around your images. You could kind of do this with the word processors of the time, but Pagemaker used Adobe Postscript the language for communicating with imagesetters and LaserWriters. It was a true WYSIWYG layout program, just what was needed for those new LaserWriters.

I think that this one software announcment confirmed that there was now a great need for devices to turn analog images into digital formats, for use in this new application. A number of companies in Silicon Valley recognized this, ads for video digitizers and new scanners started appearing in the Mac magazines. Kodak still had nothing to offer this market.

I had a copy of the program but didn't do a lot with the first version. MacPaint and later MacDraw were sufficing for most of my illustrative and layout needs. As I recall, the first version had some bug issues, or maybe it was just that it was a new paradigm I wasn't used to, yet.

Consumer Electronics Division becomes the Electronic Photography Division

I believe it was in the spring or early summer of '86 that the name change took place. The focus was now on the new Still Video Floppy standard and a line of Still Video products. To replace the Instant Film Printer a new thermal dye transfer video printer was added to a lineup that included two SVF player recorders (a single disk and a multidisk unit), and a video transceiver.

The Systems Group

Wham, bam, thank you ma'am and another project bit the dust. Not even through the first quarter and already two projects shot out from under us. It turned out that I had only been on loan to the printer team. Now the lease was up, I was going to have to go back to the "Systems Group". We were a small team within the Advanced Development group that provided measurement, statistical, qualitative comparative testing and image simulation capabilities to Advanced Development .The Advanced Development team comprised some of the company's best, managers, video, mechanical, electrical, software and systems engineers, industrial designers, image scientists and technicians whose responsiblity was to take new technologies and turn them into products people might buy. The members of this team would shape digital imaging at Kodak for years to come.

The Systems Group was also responsible for ensuring that our various new electronic products worked together as a system. This last directive was partially accomplished by promoting the use of well established standards or when all else failed trying to promote new standards. One of the toughest issues I would have to tackle during the year was getting the various product managers to all agree on the same type of video connectors on the back panel of each new product.

My Activities and Goals for 1986

Activities & Goals 1986

The Vicom Computer

One of the major assests of the Systems Group, was a sophisticated (at least for the time) image analysis and simulation computer. The VICOM computer as it was called, was actually based on the Motorola 68000 microprocessor. Coincidently, the same microprocessor as resided in my lowly Macintosh 128K at home.

Pixar Image Computer

The VICOM computer however, was also equipped with six frame buffers for storing video resolution images and a large library of algorithms that could be applied to any one or up to all six of the individual frame buffers' contents with just one, easy to type, twenty-something character command.

User friendly the VICOM was NOT, but I realized that if the processor in the VICOM could do image processing why couldn't my Macintosh. I reasoned that before too long there would be color Macintoshes, color software programs that would let you manipulate images the way you could with the VICOM and possibly do much more. I would frequently suggest this possibility to the image scientist responsible for the VICOM computer, he would laugh and tell me the Mac was just a toy.

Later in the year Pixar bought Vicom and the Vicom was upgraded to a PIXAR unit with the funky granite like front faceplate.

The Image Simulation Lab

In addition to the VICOM computer, which consumed a major chunk of the real estate, the Image Simulation Lab contained a wide variety of video equipment. VCR's, cameras, videodisc players, video signal generators, sync generators, RGB to NTSC and NTSC to RGB convertors, waveform monitors, NTSC and RGB monitors, a Polaroid video printer/film recorder and so on. And taking up one corner of the lab was this prototype workstation that was designed to transfer film (slides or negatives) to still video disks. This PhotoTransfer Station was the precursor to the PhotoCD Imaging Workstation or PIW. I believe this device used a 3-tube video camera for imaging the film, which was way overkill for recording on Still Video Floppies.

My first assignment with the Systems Group would be to figure out a way to conveniently hook up all of this various gear in the lab to the VICOM computer frame buffers. Not having much more than a year's experience with video, this seemed a daunting task at first. I didn't really even know what most of these things did. So I listened and asked questions and probably became a pest but when I knew enough about what each piece did, I decided that they could all be split into several basic types by function...

  • Input devices (camera, signal generator),
  • Output devices (monitor, printer) or
  • Storage devices and Processors ( VCR's, still video recorder and converters).
    A VCR would be considered both an input and an output device.
Patch panel layout

Many of these devices had multiple connectors for RGB and S (sync) cables, with pass throughs, sometimes multiple input connectors or output connectors or both. In order to sort this mess out in my mind, I decided to use MacPaint to draw a picture representing each piece of equipment along with a picture of all the input and output connections on the back of each piece. This way I could just draw lines to connect the various inputs and outputs and also determine what was missing in order to glue it all together. I developed the patch panel layout above at home using MacPaint (working sideways to create a portrait page) and brought the printed results into my supervisor. He was fairly impressed.

A Mac on My Desk at Work and Diagrams to Make

In fact, Andy my supervisor, was so impressed that soon I had a Macintosh Plus of my own at work. This at a time when very few engineers had computers at their desks. He had quickly realized the power that visuals had when attempting to convey complex concepts, especially to marketing people. He also did much to encourage my interest in the development of new products and the application of new technologies.

Computer Applications for Still Video System Products

Click Image to View (requires PDF plugin) or Downlad a PDF of the full Brochure

I was asked to create diagrams of as many computer applications for our SVS products as I could think of. I spent nearly a month creating Computer Application Diagrams for all the various still video products showing different configurations and cabling diagrams. You'll notice all the documents are in portrait mode this meant creating every diagram rotated 90 degrees on the screen and I could only see part of the image in the tiny monitor. I began pleading for a larger monitor around then.

Not everybody had figured out that nearly all of our new Still Video products had computer interfaces that would allow them to be controlled or even transfer images to the computer for editing or adding text. These diagrams would show the potential applications of our products when hooked up with the proper software. The primary goal was to get funding for software development, the secondary goal was to expose marketing to potential applications for the products. I soon discovered that the head of marketing hated computers and had been quoted as saying that he did not want Kodak to become a computer peripheral manufacturer. As if that were something bad! That however, gives you some insight to the prevailing attitude among upper management that new technology was threatening the cash cow, "silver halide film". With Kodak's double digit profit margins on film, only pharmaceutical company products had better margins. In hindsight they were probably right, however, as I saw it the technology was going to come no matter what, you can either stick your head in the sand or adapt.

SVS RGB Connector Report

SVS Connector Report Cover

My supervisor asked me to research and suggest one standard RGB connector for all our products. The current iteration of prototypes had 3 different configurations. Putting separate RGB & Sync for both input and output on some devices required a lot of rear panel space. Products like the Multi-Disk Recorder didn't have much room and I foresaw a cabling nightmare trying to hookup several devices at once with RGB & Sync cables. Andy also suggested I come up with a cover image to get people's attention (above).

Click Image to View (requires PDF plugin) or Downlad a PDF of either Report or Note

I did a survey of all the OEM RGB products in the various labs to see which connectors they had settled on. Originally, I had recommended the DIN connector, but after we ordered a few we discovered they were not very robust. The connector that I then recommended was found on a Panasonic RGB monitor in one of the Camera labs. It had a very solid single 8 pin connector with a robust mating lock. This was the one I then recommended, but would take a lot of heat for doing so. The cables they had made with these were terrible, wires unsoldering, breaking etc. and this caused lots of problems of course. Quite a few people blamed it on my choice of connector. I rather think it the problem was with the lowest bidder that they had selected to manufacture the cables, so they could save a little money. Marketing and sales were not eager to increase the costs of the products anymore than they had to. I argued that not providing them was a mistake.

Bigger Monitors - MegaScreen

My neck and my eyesight were starting to suffer from doing document layouts on the tiny 9" Mac monitor. I asked Andy if I could get a larger screen to work on, he said yes, of course. I ordered the MegaScreen (or one similar, I had this ad in my file though), a 19" monster of a monitor for the times. I would get kidded about it, but it sure made working in Pagemaker a lot easier.

MegaScreen Ad

The SV7500 Multidisk Recorder Tiger Team

SV7500

As a member of the systems group it was our job to deal with issues relating to how the various products we were developing might work together in a system. At this time we had several products in the engineering model stage and could start trying to hook them up. One of the more complex products was the SV7500 or multidisk recorder, this product was an image storage device that used the Still Video floppy standard. The multidisk recorder held 30 still video floppies and could randomly access any of up to 50 images on each disk in the tray.

The multidisk recorder was simple in concept, but trying to control it with the remote was a real nightmare. There were more than 50 buttons on this thing including the alpha-numeric keypad inside the hand grip. And the system menus were overly complex and modal. My boss asked me to participate in a Tiger Team to help redesign the product interface, most probably because of my drawing abillity. I think he felt my visuals would help the team deal with a very complex task.

Original Remote
First Remoter w/Mods VS Proposed Phase II Remote.
Phase II Remote
First Remoter w/Mods VS Proposed Phase II Remote.

Menu Interface Re-Designs

The Mac had made me much more aware of user friendly interface design and I felt it needed to be applied to this product. The first task we tackled was to redesign the remote so that the button groupings were more ergonomically placed. After several meetings I took the proposed layout and drafted a MacPaint document of the new layout. The illustration helped us confirm our decisions and communicate the decisions to the manufacturing team. Unfortunately, that would be the extent of what we could do to improve the hardware on the first generation product with the time we had.

Imagemaster Concept
Click Image to View Larger Image

We did however have time to change some of the software. Working with the lead software engineer on the project, He and I worked and reworked the menu structure and the features to simplify and streamline it as much as possible within the confines of the current hardware. I illustrated each and every menu screen using MacDraw. The engineers with cubicles around the noisy Imagewriter printer were not too happy with me. I think that may have been the reason we soon had a Laserwriter printer in the department.

One of the drawbacks I discovered was that the device could not differentiate between disks, so if you moved them around in the tray you would lose the information associated with it, because it was associated with the slot. For the next generation, I suggested place a barcode reader in the tray and find a way to put barcodes on the disks themselves.

SVF Barcode
Click Image to View Larger Image

For the next version of the Multidisk Recorder we had developed a list of features that would hopefully make the product much more flexible and easier to use. I imagined the "Imagemaster", as we had dubbed it, to be one of the first programmable presentation devices. Sort of like having two slide projectors and a programmable controller only with video images. The remote in this new version would be reduced to about 8 buttons, a real keyboard would be built-in and it would have plug-in personality cartridges that would store different software programs. Unfortunately that device would never be built.

After working on the Tiger Team I decided it wasn't worth the money, so I dropped out of the MFA Interactive Development program. I was learning far more at Kodak and they were paying me.

The Control Center Concept

By August I was working on a solution to a problem I had uncovered doing my system charts for the Still Video products. It wasn't really a system yet, and it was still very complicated to setup any configuration just with the three devices. Especially one that would let you transfer information between the two "storage" devices, the SV9600 transceiver and the SV7500 SVF videofile, without recabling each way.

Switcher Proposal
Click Image to View (requires PDF plugin) or Downlad a PDF of either Report or Note

It became evident that some sort of switcher was going to be needed. A switcher would allow a number of input devices, such as video cameras, VCR's and laser disc players, to be cabled to it and then allow the selection of an input source to send out the back end of the switcher to one of the devices. To really be called a system I had to be able to send the signal from the switcher to all connected devices. I soon realized that to send it to multiple devices I would also need some other box to split it out to different cables, I was told that was called a distribution amp. In order to accommodate both NTSC and RGB inputs on the various devices we would also need an RGB to NTSC and an NTSC to RGB converter, two more boxes. Now we were at four additional boxes to connect 3 devices in a flexible configuration that wouldn't require constant rewiring. The system solution was getting very expensive.

System Layouts Alternate Layout
Click Image to View (requires PDF plugin) or Downlad a PDF of either Report or Note

My solution was a single custom NTSC/RGB switcher/distribution amp with Hue, Sat and Brightness controls and level meters. A single box to combine the functions of four separate devices, simplify configurating systems, provide output tweaking, reduce cables, and create an easy to use system. I put together a concept called the SVS Control Center. The MacPaint illustrations here were used to present my case and below is the front and back panel layouts. After presenting it to the senior video engineer, he said it was feasible and wouldn't cost much in the way of parts and circuits. We got the go ahead to build one prototype.

The prototype managed to get built, but when marketing heard we were trying to develop this, the project was nixed. Although it made setting up and using the SV System much simpler, they didn't believe they could sell it. It wasn't percieved as having value on it's own. The full importance of user interface and ease of use wasn't fully realized in those early days of embedded software. I felt I could bring some of the Macintosh philosophy to software and hardware development at Kodak.

Master's Degree Attempt One

In the fall, I started a new Master's degree program at RIT called Interactive Video Design. Learning how to program a computer to control a videodisc player allowed new levels of interactivity to video viewing. The course would teach us how to design and program these new software programs. A large part of the first semester was dedicated to learning to draw software flow diagrams and learning to program in Pascal.

The second semester we had to come up with a proposal for a project for the class to develop in the last semester. We had to produce a concept and flow diagrams for a interactive program. At first I considered a solar system exploration game that used video from NASA satellites such as Voyager, but ruled it out after watching students in the class next to us struggling with film editing. It brought back unpleasant memories of my days in film class there and how difficult it was to have to cut up your originals for editing and as result not having much flexibility in trying different edits easily.

MacEditor – A Computer-Based Non-Linear Film/Video Editor

Ir had occurred to me how useful a program that allowed you to practice editing without cutting film might be. Using an iconic interface as a metaphor for editing actions allowed you to pick segments of video/film and quickly and easily shuffle them around.

MacEditor

Thus was born MacEditor, my proposal for what would later be referred to as non-linear off-line film/video editing software. Possibly the first time such software had been concieved for use with personal computers. There was quite a bit of activity occuring in this field during this time on high end computing platforms.

My idea was to create a Macintosh software program that used a film editing table, a film bin, and a Master Reel as the major iconic metaphors. The software would control two or more videodisc players which would contain your video (or film dailies transferred to videodisc). For practice you could use commercial, pre-editied videodiscs and re-edit them in different ways. The software marks the in and out points of a video clip (film strip) by using frame numbers of the videodisc. These clips or strips could be dragged and dropped into the Master reel and even repositioned relative to other segments. As a result of these actions an edit list of in/out points would be created and used to sequence the playback.

My earlier work with Computer Application Diagrams prompted me to envision using two players and a framestore to do special effects such as fades, dissolves and so forth between edits. I thought this concept might have real potential but was a bit bummed that the instructor didn't feel quite the same way. He didn't feel it was something the class could easily accomplish. I read some years later that George Lucas had been developing his EditDroid at around the same time. Avid wouldn't release their product until 1989.

I decided to drop out of the Master's program after that semester since my work on the Multidisk Recorder Tiger Team was teaching me way more than the course was. I couldn't see the logic in paying RIT thousands to learn what Kodak was already giving me the opportunity to learn while paying me for it as well.

Digitizers – Video Input

ComputerEyes

A number of video based digitizers were introduced during 1986. The Computer Eyes digitizer was just one we had an opportunity to play with a bit. It was a small box that connected a video camera to the serial port of the Mac and digitized the video signal into a greyscale image. It was a cool device to play with, because it only scanned one vertical line at a time you got some very interesting effects with moving subjects. As this self portrait, taken in 1986, with me moving my head to try and match the sensor angle as it moved, demonstrates.

Analog vs Digital Print Comparison

One other project I was given during 1986 would give me an amazing glimpse into the potential of a digital future. I was asked to produce a set of comparison prints on the SV6500 thermal printer. The test image would be sourced from a variety of video devices such as VCR's, camcorders, consumer video cameras, a high-end RGB video camera, videodisc players and so on. What I discovered wouldn't surprise many people today but it was a surprise to me back then.

Digital Test Image
Scan of original Kodak thermal print created from a digital file. See also the comparison from a high-quality analog JVC camcorder.

Nearly all of the video images were crappy, especially if they had been recorded on videotape or even worse the Still Video Floppy. the videodisc was only slightly better, but the RGB camera signal was far superior to all because it was digitized directly into the printer framestore without first being stored on an analog medium like videotape. The digitized image could also be transferred to a computer and stored for later printing with absolutely no loss of quality. I discovered that the NTSC standard composite video and analog recording technology really sucked (high signal to noise, artifacts, half frame issues, etc.) and quickly got worse with every copy. That digital image stored on a computer could be copied hundreds of times without any degradation. The thermal prints I made directly from a image from a good camera was vastly superior. Digital image storage, obviously was the only way to go. Here was a system that could produce quality images good enough for professional use.

What seems obvious today was not quite so obvious in 1986. Most of the engineers had video backgrounds and didn't really question the image quality of video because it was what they were used to. There was widespread belief internally that people would be viewing photos on their TV in the future. To demonstrate the falicy behind this thinking, I began to show my set of comparison prints to anyone who would look at them. Thus began my campaign to stop EPD from wasting valuable time messing around with analog video based products and begin focusing future development on digital products. I found it was going to take some time to change people's minds. Unfortunately, several more years in fact!

A Color Macintosh?

Late in the year I read about the first color Macintosh. Actually, the SuperChroma System was an add-on product for the Mac Plus from a small startup in Oregon called Computer Friends. The SuperChroma System was a metal box with some connectors on the back that could turn your B&W Mac Plus into a Mac Plus with a color monitor. It was basically a video display board that connected to the Mac Plus via the SCSI port and also to a color monitor. Included with the system was an 8 bit paint package that I believe was called MacArtist. looking back it was pretty crude but it was amazing to me then. Another available option was a color thermal wax printer from a company called Shinko. All this for about $5000 including the printer. I told Andy about the system and he told me to go ahead and order one. My job was becoming more fun everyday!

SuperChroma Photo SuperChroma Brochure
Click Image to View (requires PDF plugin) or Downlad a PDF of Brochure

The SuperChroma system was slow and the color printer disappointing. The Shinko used a color wax transfer process, so had to be halftoned to produce more colors than the four wax colors. It DID however, help confirm my vision of the future of computing.

Pro3D by Enabling Technologies

This was a way cool program. A 3D solid modeler, you could do subtracts, and union to make all kinds of shapes. Here's a scan of an ImageWriter printout of one of my images.

PRO3D Ad Bowling Pins and Ball

Accomplishments for 1986

Accomplishments 1986
Click Image to View (requires PDF plugin) or Downlad a PDF of Brochure

More to follow... 1987 - Real Color Macintoshes

Fence Under Water
ThunderScan of B&W photo.

1987 - An Expandable Color Mac, New Software and New Ideas

The State of EPD in 1987

Click Image to View (requires PDF plugin) or Download a PDF of the Overview

Above is the overview I helped prepare, with several of the lead engineers on the various projects, for an important management presentation. This represents the product plan in early 1987. None of the products were complete at this point, so there were no units to photograph. Except for the single disk player from Matsusita, which they had built for us. I believe the document was a combination of McPaint and MacDraw artwork laid out in Word. Further below is the same diagram, drawn after I received a beta copy of Illustrator 1.0.

I was very dissappointed that nowhere in those product plans of 1987, was there any mention of computers or digital storage. Kodak was totally focused on the televsion video standard as a path forward. They had technology timelines for video technology standards but none had been done looking at computing standards. I began to express my concern that they were overlooking the many potential opportunities to use computers to control our devices, even store and edit images. Not to mention a large number of other photographic utilization scenarios. For several months the previous year I had been tasked with drawing up hundreds of scenarious for controling our video devices with computers. Mostly using the serial port on several of our devices. Unfortunately, at the time there were no plans to develop any drivers or software for any of the products. The serial ports were put there primarily for our internal software developers only.

Together with John C., one of the lead software programmers of the SV7500 (and who shared my concerns), we set up a meeting with sales, marketing and product planning teams to sort of lay out the whole concept of connecting our devices to computers. We tried to explain to them what was needed. It was something that they had never even considered. There was quite a bit of resistance to the idea intitially. I think they were horrified when they heard our estimates to develop drivers, even more so when they discovered how much application development cost. And all we were asking for was a relatively small amount of funds just to develop the driver toolkits. That would at least allow 3rd party developers to develop software drivers that communicated with our devices.

Marketing did not want to add any additional costs to the development of these first products. Probably because they had no idea how many they could sell. This total lack of understanding of these potential new markets, would lead to some costly decisions in the years to come.

MacWorld 4/87

The Macintosh II

Nineteen eighty-seven (1987) marked a new era for Apple computer. The first color and easily expandable Mac, the Macintosh II, was announced at the January MacWorld event. This new MacII would feature a powerful new generation of Motorola processor, the 68020, an expandable bus architecture with six expansion slots and did I mention COLOR. The Macintosh was now open for development!

The new architecture, based on the "NUBUS" standard, would allow the addition of specialized cards for expanded capabilities For example, true 24-bit monitor/display boards, image compression/manipulation, communications, and possibly much more. Now there was a color computer potentially capable of displaying 24 bit color images (without having to shell out nearly $8K for the AT&T Targa board, which was a solution with apps that only ran on the board, it did nothing for all your other PC programs).

I say potentially, because the new Mac II was only available with a 13" monitor and a 640 x 480 pixel, 8 bit (or 256 color) display card. Apple apparently was leaving it up to 3rd party developers to provide more advanced viewing capabilities. Companies like Radius and SuperMac would step up to the challenge before the year was out. I would try to get Kodak to build a 24 bit display board for the Mac as well.

Macintosh SE

Macintosh SE

The Macintosh SE successor to the Mac Plust was also annouced along with the Macintosh II

Macintosh Digital Imaging Peripherals Proposal #1

Below is an actual copy of the proposal I drafted shortly after the Mac II announcement. (Sorry, I still don't know how to use the comma key, apparently.) Most within Kodak didn't realize how significant an announcement this would be. Few were following the developments in Silicon Valley. The few managers in the company that had computers, primarily used them for word processing, statistics or accounting. Most engineers still used slide rules. The few software engineers we had, for the most part, thought the Mac was just a toy.

Not any longer. Realizing that the potential combination of the Mac II and desktop publishing was going to change the graphic/imaging landscape, I put together a quick proposal to try and convey the importance of the event. It did create some controversy, but did little to change people's minds. I had little cred at the time.

Click on the Image to Read the Proposal

Macintosh Imaging Peripherals Proposal

A Few Software Products that shipped in 1987

ImageStudio

The first true image processing applications began to appear around this time. ImageStudio by Letraset was the first to offer true 8-bit grayscale editing for the Mac. The ThunderScan was cabable of capturing 8-bit grayscale, however the majority of Macs were still only capable of 1-bit display. They solved this dilemma by dithering the B&W dots to simulate shades of gray. The technique of dithering would be carried over to several new color apps. The new color Macs could at best, only display 8-bit or 256 colors. True color 24 & 32-bit displays were still a ways off, because Apple had yet to define the system underpinnings for Color Quickdraw.

ImageStudio was a pretty good B&W image editing program and for awhile the only option available. It introduced true digital image processing and editing to the Mac platform, complete with adjustment sliders. I knew I wouldn't have to wait too much longer for a color image editing program. Thankfully, I would be blessed with a number of them in 1988, and ColorStudio, the color version of ImageStudio was soon to come.

Illustrator box

Adobe Illustrator 1.0

Illustrator Splash

One quite intriguing new graphic program that showed up in early 1987 for me to beta test was Adobe Illustrator 1.0. Offering new drawing tools that went beyond the simple vector capabilities of MacDraw, Illustrator was aptly named. Where MacDraw was more of a drafting tool, Illustrator offered fine control over drawing complex curves using bezier control points. Resolution independant as well, Illustrator was based on Adobe's Postscript Language, the same coincidently used in the Laserwriter printer and Adobe Pagemaker. This quickly became my illustration tool of choice for the next few years and I would create hundreds of illustrations and lay them out in Pagemaker which was now at version 3.0. The Still Video System illustration at the bottom of the section shows the official EPD product line in the summer of 1987 when this Illustrator illustration was created.

Adobe Illustrator Screenshot

Not shown in this diagram was the SVF camera the SV8300. The SV8300 camera was still in the early prototype stage and the illustration to the right was drawn from a wooden mockup. The camera was to use either a new Kodak video resolution CCD sensor from the research labs and if that didn't pan out the alternative might have been to source an imager from Sony. The analog recording of images on the still video floppy was the real weak link in the system in my opinion. There was talk of converting the SVF to digital recording but the SVF standard at the time didn't yet support it.

We had no product photos or product drawings to show our internal people and some clients, I was asked to create some illustrations to use in discussions and others to use in presentations. Using it as a learning opportunity I dove into Adobe Illustrator to create some PostScript graphics. Fine enough for magazine printing when printed on a LinoType or even a LaserWriter which these were.. We sent this package out that spring..

Other Significant Software Announcements this year!

In addition to a new version of Pagemaker, new layout programs Ready Set Go, and Ragtime appeared. The highly anticipated Quark Xpress added to the growing number of desktop publishing apps. Superpaint an 8-bit color painting program from Silicon Beach Software made a big splash at MacWorld in January. Microsoft introduced PowerPoint for the Mac which ignited demand for 35mm film recorders, of course I had to have one (or two) for the lab.

Hypercard Introduced

Hypercard Screenshot

Hypercard by Bill Atkinson was introduced in 1987. Hypercard was an object oriented programming tool, database and graphics program for the masses. A kind of software construction kit that was graphical in nature having the abililty to store images on "cards" that could be hyper-linked to buttons or other images and easy to write little scripts. There was an explosion of new software, databases, reference materials, as teachers, writers, students, and artists began creating specialized software for their own use or to sell to others. This was a foreshadowing of what would later evolve into the internet and even later the App Store.

Still Video Floppy Spec Sheet

Click Image to View (requires PDF plugin) or Downlad a PDF of the full Brochure

The first technical document I created using Illustrator, a learning experience. One of the engineers requested it to take to a Still Video Standards Conference.

Hardware in the Form of Film Recorders.

The Desktop Presentation market was heating up especially with the release of PowerPoint and Cricket Graph software packages. I had the go ahead to purchase a film recorder for my applications lab so I gathered information and although I would have liked the Matrix, budgetary constraints led me to choose the LFR. That's was OK, I'd get a Matrix in the near future.

Montage film recorder.

Montage Film Recorder Brochure
Click Image to View (requires PDF plugin) or Downlad a PDF of the full Brochure

Matrix film recorder.

Matrix Film Recorder
Click Image to View (requires PDF plugin) or Downlad a PDF of the full Brochure

LFR film recorder.

LFR Film Recorder
Click Image to View (requires PDF plugin) or Downlad a PDF of the full Brochure

The Wiring of EPD

The release of PhoneNet, (a cheaper alternative to Appletalk), gave me the idea to network the advanced development offices. There were a growing number of Macs in the department and we had one of the first Laserwriters. We began by creating just a small network with those of us in adjoining cubicles, Dan K, Steve S, myself and the LaserWriter.

Dan later added a Quickmail Mailserver and we had Mail! Later, several more LaserWriters would be added and eventually the network spread to most of the third floor of Elmgrove, nearly all of Advanced Product Development. We were coming around to the digital age, even if technically we were a pirate network. We ran the net and expanded it for a couple of years before IT made us tear it down. THEY would provide us an approved, but inadequate solution. As usual, their solution was much less user friendly. I would battle IT over communications again and again, during my career. They were good at taking something simple that works and replacing with it something complex that only they could attempt to maintain and that only partially supported the Mac platform.

Megavision Workstation Concept

The Mac II was THE Computer that I had been anxiously waiting for. When I finally saw the specs, I began envisioning creating an image editing workstation based around the current imaging technologies available, both from the Apple Macintosh universe and our Kodak research labs. Instead of a separate box for each step in the image chain, (the path Kodak was currently on) I wanted a modular workstation that could be expanded. The functionally of each step in the image chain could simply be added, using separate Nubus cards and utilizing the microprocessor, display card, memory of this singular, modular Mac. More importantly, it would have a standardized User Interface (and programming language) integrating all of these functions so they would work seamlessly for the end user. Our current approach required multiple boxes, each with a unique interface, that had to be connectedm, in order to get them to work together.

I titled my Imaging Workstation concept "Megavision", capitalizing on the recently announced Megapixel image sensor and the intended 1024 x 1024 resolution of all the various devices. We had recently been given previews of a new Flat Tension Mask hi-res monitor (a computer monitor) from Zenith that I would incorporate into the design.

Click Image to View (requires PDF plugin) or Downlad a PDF of the full Brochure

There was quite a bit of resistance to this proposal, as was to be expected. For all intents and purposes, I was suggesting that the teams scrap most of what they had been working on for the past few years and move in an entirely new direction. I tried to explain that I was quite convinced that Still Video Floppy was destined to be a bust, due to it's inherent analog limitations. My image print quality test the previous year had proved that, to me at least. I feared these analog SVF based devices would be irrelavent before we ever shipped them.

Publishing was converting to digital technology and it seemed to me that image capture and editing, were heading that way as well. My few experiences with digital scanners like the Thunderscan and some new B&W image editing software programs (like Thunderpaint and the 8 bit grayscale ImageStudio) I'd been playing with, clearly indicated to me what the future was going to look like.

New desktop publishing applications like Quark Xpress, and Ragtime were beginning to compete with Pagemaker, as the desktop publishing market began to rapidly heat up. New graphics software, image editing software, video digitizing devices, the first desktop scanners, new output devices were being announced every week.

Digital Camera Proposal

Several new, compact, digital recording technologies had appeared around this same time. The first was the repurposing of the small 8mm video cartridges, (used in the Kodak 8mm video cameras) for digital audio/data storage. I reasoned if it was small enough to be used in the KMVS (Kodak Motion Video System) video camera it could probably be used to store digital images in a still electronic camera.

Digital camera concept

I was very disappointed with Kodak's very consumer oriented, analog video based, camera design concepts. Especially considering that any 1st generation electronic still camera was going to be pretty expensive, initially. I reasoned that a faster path forward would be to take an existing professional film camera, like the Hasselblad, and replace the film back with a module that contained an image sensor, analog to digital converter and an 8mm tape drive. The quality from the analog SVF image would never approach that of a digitally stored image even though there were retrieval issues with digital tape. Hard drives were still mostly of the 5" form factor and pretty heavy. Flash memory devices had been demonstrated but wouldn't begin to be available in minute sizes for another year.

I briefly considered another new digital recording technology, the recordable mini audio CD that Sony was using in their new digital audio recorders. I rejected proposing that idea because I felt the concept was too "blue sky", from where current thinking was. Kodak already owned the tape drive and media technology. However, I added a small over the shoulder recording device to the conceptual drawing to at least put forward the CD concept but still make it somewhat believable. Another unique camera feature I envisioned was a small flat screen display fed by a video feed from the sensor, that would replace the standard optical viewing screen. Sony would eventually release a still camera that wrote directly to CD's and now still cameras offer both flat screen displays, in addition to traditional optical viewfinders with video fed from the sensor.

My original digital camera concept, was created/designed using my latest illustration tool, the vector based MacDraw. No longer was resolution bound by the pixel constraints of MacPaint. MacDraw was resolution independant, meaning it could be scaled to nearly any size without the jaggies. The version displayed above however, is at screen resolution, pretty much what you would have seen from an Imagewriter printer. It got much better if you had access to a Laserwriter. Which I now did.

Image Capture Timeline

Here are some charts I prepared for Brad showing the image capture timeline in 1987.

Optical Disk Based Still Image Recorder/Player

Knowing the SVF wasn't long for this world, I discovered Verbatim (a Kodak companty) was working on an Erasable 65Mb optical disk drive. This was an even better solution. I whipped up this proposal to suggest converting the SV7500 to an optical storage device.

Optical Based Still Image Recorder/Player

Megapixel Digitzing Transfer Stand Proposal

Megapixel Digital Transfer Stand
Click Image to View (requires PDF plugin) or Downlad a PDF of the full Brochure

Another good application for the Megapixel sensor, was as the capture component of our SV5000 transfer stand. At the time, it was just video resolution and only had lousy composite video output, not the higher quality RGB output. The megapixel sensor would nearly quadruple the resolution of the video sensor. A patent by Ken Parulski, suggested a way to quadruple the megapixel output to 2K by 2K, by a technique using a piece of optical glass to shift the optics by half a pixel vertically and horizontally. When I heard about it I added it to the transfer stand proposal.

EPD Macintosh Board & Software Proposal

EPD Mac Board Products
Click Image to View (requires PDF plugin) or Downlad a PDF of the full Brochure

This was an attempt to get attention for this growing market segment. Few, within the sales and marketing teams read computer magazines, and most people in general, didn't even know what a personal computer was or what it might be used for.

Digital Audio Visual Presentation Device Proposal

Click Image to View (requires PDF plugin) or Downlad a PDF of the full Proposal or the Additional Reading Material I Provided.

Powerpoint for the Mac was introduced in 1987 by Microsoft. Around the same time Verbatim had announced a new 3.5" optical disk with 65Mb of storage, which was being developed at the Gerber plant. These were opportunities for Kodak in what I saw as two of the next big desktop computer applications "Desktop Presentations" and "Desktop Video". I put togther my first totally desktop published proposal, utilizing Pagemaker, Illustrator and MacDraw. This time I would take the "Megavision" concept a step further and configure a complete solution for "Desktop Presentations" with the new optical disk as a key feature. A feature which would allow unprecedented amounts of storage for high quality digital images.

The Digital AV Presentation Device was basically a "tote-able" computer for conference room use. Presentations could be created on any Macintosh or on the device itself (which at it's heart was a Mac II - the circuit boards for which, coincindently, were being made several buildings away at Elmgrove) a slightly smaller, more compact unit with extendable stereo speakers. It would feature one or more 24 bit video display boards to be built by Kodak and a 3.5" Optical drive in addition to the standard floppy drive and internal hard drive. The video output could be hooked to standard conference room monitors of the time or to one of the new video projecters just beginning to hit the market. This would enable showing Powerpoint or other presentation software to be presented to larger groups. Remember... overhead projectors with printed overhead transparencies, or much more commonly, hand drawn transparencies, were the rule in the business world at the time.

Once I had the proposal completed with title cover, illustrations and typeset copy (I didn't have much clue as to what I was doing, but it certainly looked more impressive than handwritten overheads) I called a meeting with the heads of the product development groups, advanced development management and a few key marketing and sales people, put on a tie and handed out about 30 copies of the proposal. I remember the mostly blank stares I got as I sweated through my spiel and then dead silence. They needed time to digest it, I guess. A few of them came up after and told me I did a nice job but I'm not sure the significance of what I was trying to say had really sunk in. Momentum is a very powerful corporate force to try to redirect.

I believe one outcome of that presentation was that it raised enough questions that they ended up hiring a photo industry consulting firm to advise them on whether video or digital was the correct path forward. The verdict, nearly two years and $250K later was, you guessed it, the only path forward was digital!

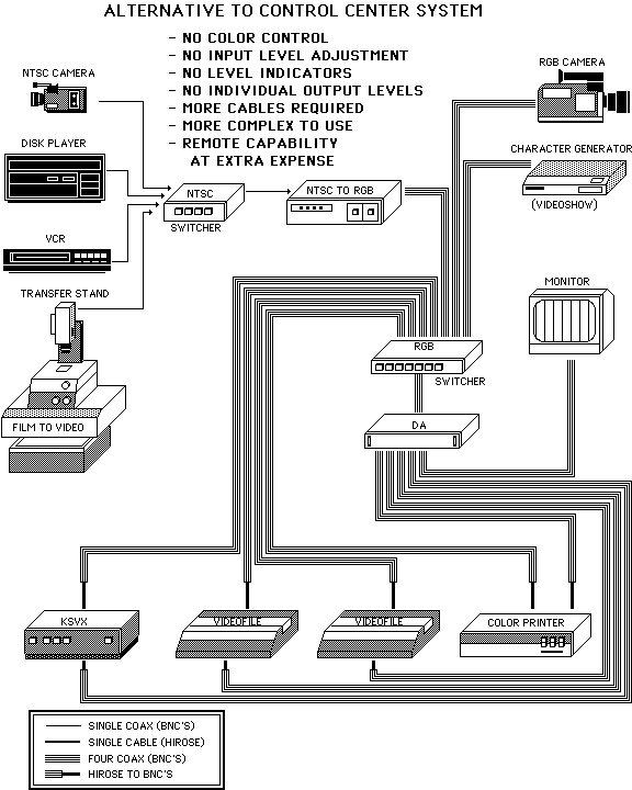
Control Center Revisited

The diagram to the right was created in Illustrator and was created to demonstrate my Control Center idea of 1986 with complete computer control. Now with a serial interface and an EPD built video card for the PC, switching inputs and outputs could all be done from software on a PC. Made for a nice user friendly video setup but would never see the light of day. Decision makers either didn't want to spend the money or didn't think they could sell it.

It was a solution to a problem that would rarely occur. The premise of the control center was to allow the connection of a system consisting of at least one of all our products. If you have a monitor and a printer you only have inputs going into the device to worry about, the outputs are the display or a print. Both the SV7500 Multidisk Player and the SV9600 Transceiver were recording devices therefore had both inputs and outputs. The problem arose in being able to send the high quality RGB signal to every other device in the chain which I believe couldn't be done without resorting to using a composite signal somewhere in the chain. It meant either adding switchable inputs to one of the recording devices or using some sort of external switch/distribution amp. At any rate I don't think we ever sold enough "systems" for it to be an issue except for us at trade shows.

Click Image to View (requires PDF plugin) or Downlad a PDF of the full Control Center Proposal

Desktop Video Workstation

Desktop Video WS

This was a proposal to create a system for the new Desktop Video market that was springing up. Using a PC with an ATT Targa board this proposal shows several configurations of our products, with and without my control center. There is also a mockup of a user interface for our products running on the ATT software providing control, capture, transmission, storage and output digitally.

NYC Launch

The summer of '87 was the scheduled press launch of the Kodak SV System. Members of the photo industry press would now determine the future of these products depending on how they were received.

I was tasked with planning the layout, designing booth displays, device configurations and packing lists for the event. The event would take place in the Kodak building in NYC. A very large room had been selected, I was given the floor plan and asked to lay out the various booths demonstrating each of our products. The were numerous concrete pillars in the room that had to be worked around as I tried to fit the 10 or 12 booths into the room and still have a single pathway wind through the booths. Using MacDraw I designed a central tall pyramid like tower with two sliding drawers cut into the upper part to feature our products. The pyramid had a flat top which was topped with a monitor. There were two side tables to show other non-featured or OEM imaging products and brochures. . After creating a floorplan of the room in MacDraw, I then created scale objects of the towers and side tables and used them to layout the room in MacDraw.

SVS Launch Documents
Click Image to View (requires PDF plugin) or Downlad a PDF of the full Launch Plan

The next step was preparing detailed diagrams and equipment lists for each booth that would help with the packing and setup on location in NYC. All the prep mostly paid off in NYC, the tradeshow had redesigned my towers and tables to be much larger, so we had to reconfigure the room to accomodate an extra foot wider or so on every tower and table. I managed to get it to work. EPD had sent quite a few of us, technicians, engineers, and management to NYC for the event. It was great to finally see all of these products come together as systems providing what looked like real solutions. Then after getting everything a few of us went to see a Yankee game via the train, then back to the hotel for a nightcap.

The next day the event went smoothly for the most part. There were a few technical glitches with a few pieces, fortunately we had the people on hand to fix it. The press as I recall was mostly positive. Hard questions still needed to be answered, especially who was the target market. The price was too high for consumers and the image quality not quite good enough for professional work. Digital framestores would soon obselete some of these products for quick access, high quality broadcase use.

FrameServer - A Flexible Gen 2 Design Approach

Click Image to View (requires PDF plugin) or Downlad a PDF of the full Document

From the beginning, my biggest beef with marketing , was the fact that they hadn't a clue who the potential customers for our products were. It was typical to push out new technologies without really crafting them into a viable product. Kodak already had a reputation for leaving developers and resellers in the lurch by abandoning some film products. They were attending video trade shows like NAB and CES trying to market these video products to TV producers and broadcasters. A rather limited audience in the days before cable. When asked what other markets might be interested in these products, there was no clear consensus. I admit, I really didn't know either. All I knew is that I wouldn't use them. I wanted exciting new products that would give me complete control over my photographs with much higher quality. The products we had, except for maybe the thermal printer, had little appeal to me. They fell below the pro level in quality and werer above the consumer ceiling for price. Digital options were already out there for storing and transferring images. However, there were still few options for editing photos on your computer, and those were only grayscale capable.

While some small cost saving could be expected with Gen II versions of the Still Video Products, did it make sense to continue focused solely on this small market? I thought possibly the best way to appeal to a wider audience was to make the products much more flexible in configuration and combine common function into a single expandable imaging workstation. Thus was born the idea for FrameServer. Instead of having several different products each containing a microprocessor and circuit board, powersupply, and an expensive video framestore, I posited that you should have one box with a power supply, microprocessor & circuit board and framestore. This box would also house storage media bays for things like hard drives, floppy drives, flash memory drives, optical disk drives and so on as technologies changed. No longer would we need to further develop the SV7500. The FrameServer case would have several slots for additional cards so that a modem/compander card (replacing the SV9600), digital printer (reducing cost of SV6500) interface or digital camera interface cards could be added as needed. It was really just a Mac computer, but since I'd learned that the head of marketing detested computers, we decided to call it the FrameServer. What I proposed was an imaging workstation built from the ground up for working with images. I envisioned a touch panel interface that interacted with menu overlays on the screen. It could be used for image archiving, image editing, scientific applications, in-house graphic communications, and hundreds more applications just by reconfiguring the available options. The idea went over like a lead balloon with Marketing, and not everyone in the engineering group warmed up to it at first. I was told it would be too costly to build that kind of flexability into our products, as it would make that initial product purchase much more expensive than anyone of the existing products. That was consumer product thinking, the market for digital products wasn't the amatuer film consumer, yet.

There were no such thing as touch tablets at the time I wrote my proposal, but there were hints of the key technologies showing up. Basically, I envisioned it pretty much as Apple implemented their laptop Trackpads, in that moving your finger across it moved a cursor on the monitor. It would have had a "click to accept" function when pressed. Wireless was my first thought, but I added a wired remote pad, because wireless touch control pads were a Star Trek like fantasy at the time. I didn't want the focus to be too much on the interface device. I proposed the self-configuring touch interface, mostly to inject some fresh thinking and get people to begin to think a little more outside the box on the user experience front. I was a bit fancy (for a Kodak document) with the illustrations and layout. And with the front panel design of the products. Still, I usually tried to keep my product concepts to a VCR-size box, form factor to which most engineers were accustomed. If I tried to get too fancy, like reducing the size or form factor too much, it would usually end up being a big issue and distract from the overall concept I was pushing. Still, I wanted to convey a very forward thinking approach to design and interface.

Of course, you know it went nowhere as a product concept itself. However, within a year, there were at least plans for developing a common motherboard design, a common software development platform, introducing shared code libraries, one framestore design for all Gen II products, and possibly a 24 bit display card for the Mac II. It was a small step in the right direction.

Common Card Cage (Electronics) Proposal

Common Card Cage Proposal
Click Image to View (requires PDF plugin) or Downlad a PDF of the full Launch Plan

After discussions with Steve Sasson, and many of the other product team leaders, I got many to sign on with my proposal for a common electronics platform. This proposal was the result of those discussions.

System Diagrams Made to Orders

During the year I received a good number of requests to create illustrations of custom scenarios or system diagrams.

Sequential Capture with Color Wheel

SV System Diagram Dialup Database

System For Demonstrating SV9600 via Dialup Database TTAPSs

Send a Print Remote Photo Transfer Remote Graphics

3D Applications

Early 3D App on Mac

A few 3D applications started showing up around this time, above is a screenshot of one of the first. Called MacFractal pretty much all it could do was create random landscapes.

Mac3D splash

Mac3D Ad

Pixar (before it becam Pixar in '86) had released it's first animations starting around 1985 and won an Academy Award for's Red's Dream in 1987. I really wanted to get my hands on their 3D software. It would be awhile longer. In the meantime, Mac3D arrived, the first grayscale 3D modeling application. I began experimenting with it by creating 3D versions of our products to use in documents.

The first 3D color application was Visual Information's Dimensions, however it didn't have a modeler yet. It was primarily a rendering engine, in order to make a picture, you had to use a 2D drawing program to create a 2D layout and then by putting information text nearby, like cube, sphere, size, location it would build the scene. Then the file had to be read, converted and rendered by Dimensions. It wasn't pretty, but the raytraced images it produced were amazing.

Grayscale Scanners

A plethora of grayscale scanners came on the market early in the year. Flatbeds, video digitzers, transfer stands, etc. Soon there was a wide range of choices for getting grayscale images into the computer. Could color scanning be far behind?

AST Scan Spectrum GS DataCopy Scanner

And a new version of the ThunderScan supporting true grayscale export..

ThunderScan Ad

Aside from Sharp's $17,000 Color Flatbed which was announced in 1987, there were few color options yet, but that was about to change.

Performance Review & Goals 1987

Performance Review 1987 Letter from Dave

A few memos from 1987

1988 - My Own MacII, Color Image Editing and Protocol Documents

My New Desk

My New Desk Design

I built my first desk design in an attempt to create a more ergonomic environment for me to work within. I developed carpal tunnel problems actuating cameras in the Consumer Test Lab. Support for my arm was important to acheiving the proper wrist angle, which would allow me to work for longer periods of time. I've designed several new designs since, but have not built either yet. You can view them in the Desk Designs section of this website.

On the desk is my original Mac 128K, which I'd upgraded to 2Mb with a MonsterMac piggyback board, my new Macintosh II and RGB monitor, Olympus 35mm camera, ImageWriter printer, Yamaha DX11 synthesizer, under the shelf to the right a Kodak MVS Digital Audio Deck. above that audio system & TV. The keyboard and mouse wrist pads were carpeted in a lovely brown shag left over from the carpet I believe. The Maine clock on the wall hangs in my new studio today, where I hope to finally build my Zero Gravity Work Pod

5-Year Phantom Plan

EPD New Product Timeline 1988
Click Image to View (requires PDF plugin) or Download a PDF of the full Brochure

No Digital Products on this One!

New Applications Lab

Applications Lab

After office mates Bruce and Daryl moved out, my office area was expanded to form the first "Applications Lab". Once my equipment starting arriving on a regular basis, I had to move into the old Instant Printer lab where there was more room.

Jobs Announces NeXT Computer

NeXT Cube

Several years after being fired from Apple by John Sculley, Steve Jobs introduced his latest project, the Next Cube. Based on the UNIX operating system, it offered a Mac-like experience on a more powerful platform. Thankfully, it eventually failed. Which allowed Steve to come back to Apple and save it from the uninspired products it was producing under Sculley.

PhotoMac 1.0 Color Image Editing Software

PhotoMac Brochure
Click Image to View (requires PDF plugin) or Download a PDF of the full Brochure

The most significant software release of 1988 was the much hyped introduction of PhotoMac 1.0 by Data Translation, the first "color" image editing program. The developer had approached Kodak with copies of the software, looking for beta testers. As was becoming the norm, I was given a copy to check it out.

PhotoMac had developed a dithering solution for displaying 24-bit images on 8-bit displays. Their technique used the 256 available colors on an 8-bit display in an arrangement of dots that fairly closely represented the original image colors. Image editing was a bit on the clunky side as I remember, probably because it had to work within the constraints of RAM on the first Mac II machines, which was a max of 8 Mb's.

The introduction of true 24 bit display cards was still a ways off, waiting on the release of 32 bit Quickdraw. I had the opportunity to beta test a board RasterOps had developed. However, it was painfully slo to use, because each color channel had to be drawn in one at a time, Everytime you made a change to the image it had to redraw the screen. This was the only way to get around the lack of low level system support for 24 or 32 bit images at the time.

Freehand Splash

Aldus Freehand

Aldus introduced their answer to Adobe Illustrator with Freehand, a bezier based drawing program with a a bit friendlier user interface and some new features. Of course I had to have a copy. A number of my friends in marketing were always looking to make strategic deals with these software companies so I acquired many new packages through them. I would evalute the programs and see where we might briing value to users with Kodak technology.

Raster Ops 24-bit Display Cards

Despite the lack of 24/32 bit support by the MacOS, a few brave companies tried to acccomplish a 24 bit color display solution on their on. Raster Ops was one of the first to announce and I had an early version to play with. The trouble was it was terribly slow at refreshing because of the 8bit Quickdraw limitation it would paint in one color at a time, red, then green then blue. This didn't make for a great work flow.

IMAgraph Frame Grabber

IMAgraph
Click Image to View (requires PDF plugin) or Download a PDF of the full Document

Competitors to the ATT Targa board were starting to appear, but only on the PC platform at first.

Tektronix 4693D Color Printer

Tektronix 4693D
Click Image to View (requires PDF plugin) or Downlad a PDF of the full Document

Tektronix introduced a color printer that used a colored wax transfer process. This would be the main competitor to Kodak's large format thermal printer. The Tek was not a true color printer like the Kodak. It used halftoning, requiring it's 100 dpi higher resolution to reproduce colors with dots. The Kodak thermal printer produced a continuous tone dot (at 200 pixels/inch) that could be any color not just a cyan, magenta, yellow or black dot. The Tek produces results that looked like low resolution magazine images. The Kodak printer created prints that looked nearly indistinguishable from a photograph.

Convincing people on specs alone was going to be a big challenge. You had to see the difference in quality first hand to begin to understand how significant this difference is. John M, in marketing, suggested creating sample prints to hand out. And that would became one of my frequent requests for many tradeshows to follow.

Nikon Scanner Transmitter

Nikon Scanner Transmitter
Click Image to View (requires PDF plugin) or Downlad a PDF of the full Document

I was given a copy of this brochure and asked to put together specifications and aproposal for something similar that Kodak would build or contract to build. You can view the Protocol Document I created further down the page

User Interface Design for New DPTS

DPTS UI

Protocol Documents

It was decided that we needed a process to have everybody (prod dev, mktg, sales, management) sign off on going forward with new product. I was asked to create a template (remember I was the official scribe) for a Protocol Document. Using Pakemaker 3.0, created the official document with signature spaces, on the title page.

I also was illustrating most of them with at least a concept of how the product might look. These were created using Adobe Illustrator. Much of 1988 was spent creating Protocol Documents for all of EPD, a good number of them were my product ideas. Below are a few of my own proposals.

Digital Storage Device

Digital Storage Device
Click Image to View (requires PDF plugin) or Downlad a PDF of the full Document

Realizing from my experience that digital storage was far superior to analog, I'd been pushing for a digital storage solution for much of the past year. This protocol document was for an optical disk storage unit with expansion for othr types of storage devices (floppy, hard and Flash drives. It was basicaly FrameServer without an operating system. This one went nowhere, still too much like a computer.

Common EPD Electronics Platform

Common Platform
Click Image to View (requires PDF plugin) or Downlad a PDF of the full Document

One idea that seemed to make sense to me was the development of a single basic motherboard for all our products. Working with the lead engineers on each of the current projects we managed to agree that we standardize on one CPU/development system, so that common code could be developed and placed in a library for use in all products. I'd proposed the Macintosh II's NUBUS platform which I felt was a robust choice. Especially since the growth of the new desktop publishing, video editing, & presentation markets were primarily Macintosh based. I still envisioned a dedicated workstation for image editing, like FrameServer. However, intitally this proposal was written for Gen II Still Video devices, but would position us for a digital path forward.

SV630 Interface/Software for SV6500 Printer

SV630 IF
Click Image to View (requires PDF plugin) or Downlad a PDF of the full Document

This was an idea I had when I heard of the SV63 Developer's Kit for PC's, which consisted of a printer utility and the API's for controlling the printer so a developer could write software it. However, I was proposing that we develop a Mac application of our own with the capability to capture images in the printer's framestore and upload them to the Mac for image editing and the printing.

35mm Laser Thermal Printer

35mm Laser Thermal Printer
Click Image to View (requires PDF plugin) or Downlad a PDF of the full Document

Transbit Scanner/Transmitter

Transbit Scanner
Click Image to View (requires PDF plugin) or Downlad a PDF of the full Document

Just a few of the many more that were written for others.

The folder of Pagemaker documents created for Protocol documents has about fifty that were created during this year. As I recover the documents that I don't have paper copies of, I will post some more here.

Gen II Medium Format Printer

Gen II Medium Format Printer
Click Image to View (requires PDF plugin) or Downlad a PDF of the full Document

Large Format Thermal Printer (XL7700)

LFP Protocol
Click Image to View (requires PDF plugin) or Downlad a PDF of the full Document

Gen II Video Transceiver

Gen II Video Transceiver
Click Image to View (requires PDF plugin) or Downlad a PDF of the full Document

CCD1000 Video Camera

CCD1000
Click Image to View (requires PDF plugin) or Downlad a PDF of the full Document

European NTSC 7550 Multidisk Recorder

European NTSC 7550
Click Image to View (requires PDF plugin) or Downlad a PDF of the full Document

And Then There were Requirements Documents

After the protocols were reviewed and signatures obtained from all involved, management, marketing, sales, and the bean counters, the idea advanced to the next phase, the requirements document. This document would be used to guide development of the actual product. These also went through the review process involving more input from development and manufacturing.

Kodafax

Every proposal that got this far, actually still had a slim chance of becoming product. Things, (technical issues, new OEM products, internal competition) would come up leading to the demise of the project. The project above never made it past the point but let to the Kodak Rapid Scanner.

Hypercard Stack Powering the SV7500

In order to demonstrate the value of drivers for our products, I wrote this Hypercard program and my office mate Craig wrote the XCMD/XFCN's (small driver interfaces to communicate via the serial port from Hypercard). It took about a month of work to perfect the timing and operation. Basically, it is a presentation/database builder that allows you to link photos on Still Video Floppies in your SV7500 tray.

The Tray screen allowed you to directly click on a graphic representation of the currently available SVF's in SV7500's tray and then advance to the desired image number on the disk. There were buttons to link a photo to a a "page" in Hypercards database. Whenever you accessed that page it would also access the proper image on the SV7500. As long as you didn't move the floppies around in the tray. There was no identifying number that could be read by the SV7500. I proposed putting bar codes on the floppies during manufacture, so they could be read by a barcode reader in the SV7500 as they were accessed so mixing the floppies would not cause problems.

I was asked to demonstrate it at the upcoming MacWorld convention in January.

More System Diagrams

EPD Imaging System MiniLab System

Thermal Process Illustration

Thermal Process Illustration

1989 - A Year of Change

Apple's Product Lineup

Apple Product Line 1989

Product Plan 1989

Success! This is the year Kodak finally gave up on Still Video and started making digital products. This after hiring an outside industry consulting firm to help them make up their minds. Guess what? The consultants predicted the demise of the SVF and the exploding market for digital input, storage and output products for computers. You have to wonder if the two years lead they could have had, would have better positioned Kodak to lead this exciting new digital imaging market instead of constantly reacting to it. As you can see from the brochures on this page, many options were already out on the market by this time.

Notice the Difference between 1988's product plan and this one.

1988 Plan 1989 Plan

Click Image to View (requires PDF plugin) or download a PDF of the full Document

MacWorld Expo San Francisco

Kodak first booth in a computer show was at the January Macworld 1989. We had a 10x10 booth with hardly any signage and two tables with white cloths. Located in the cheap section against the back wall, we still had a good bit of traffic after word got out about what we were showing.

On one table we had the SV6500 connected to a PC with the SV63 IF. We printed a lot of images for people. Once the word got out the traffic steadily grew. On the other table, I was demonstrating the Hypercard stack I had developed, on a Mac II with a SV7500 Multi-Disk Recorder connected to the serial port, and an RGB monitor displaying the images from the recorder. It was one of the first truly interactive applications on Hypercard and drew engineers from Apple in droves. I probably collected more than 30 Apple engineer's cards alone. The realtor database scenario was very popular. I'd enter in the number of bedrooms, baths, price range, etc., Hypercard would find matching records and bring up the photos of the home on the monitor connected to the SV7500.

The show ended on Super Bowl Sunday and San Francisco won. The show was pretty dead and everybody found themselves from hanging around the booths that were selling video products because they had the game on their monitors. The streets of SF were pretty wild that night as I watched from my hotel room above Union Square.

Within a few weeks of the show EPD announced the cancellation of the SV7500 Still Video Recorder program.

Eastman Archives Digital Image Retrieval System

Eastman Archives Proposal

Click Image to View (requires PDF plugin) or download a PDF of the full Brochure

A frequent visitor to my lab was Mark Henry. Mark worked for Ray DeMoulin in Professional Photography and was looking for digital image storage/retreival systems for clients like Image Bank. This gave me the idea of pulling products from a wide range of Kodak divisions to create a digital photo archiving system that would meet the needs of clients like Image Bank, but also help large photo collections, like the Smithsonian, Getty Images and the George Eastaman to begin converting their collections to digital, opening them to online access. The WWW was still a few years away, but dialup access to databases and such were being done in other fields.

To make it commerically viable, I envisioned licensing our Transbit Image Compression algorithm (and high speed processor boards to do the crunching) to AT&T (before the breakup) for compressing images for transmission over phonelines) they would in turn sell these to people who need to transmit images, photojounalism, photocollections, museums, schools, etc. There would be a penny or two charge for each image compressed which would be shared between ATT and Kodak. The Transbit algorithm was one of the best compression technologies and was developed in our research labs. Used in the 9600 Video Transceiver, which would win an Emmy for enabling photos of the Tienamen Square uprising this year.

First Applications Lab

Applications Lab

Visit to MIT Media Lab

Nicholas Negroponte

I was invited to travel to Boston with several engineers to visit MIT's Media Lab. It was an exciting opportunity to see what they were working on at the time. In the photo above founder Nicholoas Negroponte stands behind a Macintosh II with a special compression card for creating the first CDROMs. There was work underway on virtual reality, robotics, and much more. Quite inspiring!

First Kodak Digital Product Strategy

I received a request from Cynthia, our new media marketting person, to put together a digital product strategy to address the Mac imaging sector. Which was the only platform with significant numbers of potential users. The PC platform was a bit slower coming to market with graphics and imaging products beause the operating system didn't support 24-bit color yet. It required a very expensive ATT Targa Board to do imaging on the PC.

Pulling my original 1987 Megavision proposal, I updated it to reflect new products in Capture, Storage, Transmission and Output categories. I suggested supporting higher resolutions input and output devices, especially for desktop publishing. It was finally approved later in the year. Amazing, finally a change of direction. Unfortunately, this meant killing most of the Still Video Products, except the printers.

Strategy

One other request Cynthia made was to develop a sample ad for one of the Mac magazines. I put this together in Illustrator and Pagemaker. I thought it was pretty good, but I don't believe they used it.

SV6500 Ad

Video Tutorial for Training

As we got ready to launch it was time to train the field force on the products. Jukka, Gerry and Jerry did most of the training development and training. I would drop in and several technology presentations to help in this effort. This is a tutorial I wrote to help explain the concept of Video Signals to a field force with little knowledge.

Video Tutorial

I began to travel a bit more as I was asked to travel to the regions to do some training. Little did I know what was in store for me later on. The sent me to Whittier and Washington, DC to conduct CMR and OEM training. Eating out with the marketing guys wasn't so bad, good talk, good food & many drinks. That is until they tried to get us to split the bill evenly, as a technician we didn't have very large expense accounts.

Hardware Announcements

Motorola Announced the 68040 Processor

This latest. more powerful, processor would make it debut in Apple's Wicked Fast Macintosh IIFX which would be introduced late in the year.

Barneyscan and BarneyscanXP - the hidden treasure

Barneyscan Brochure Barneyscan Specs

Click Image to View (requires PDF plugin) or download a PDF of the full Document

I was given the go ahead to acquire a variety of digital input devices for my growing lab, I purchased a TruScan flatbed transfer stand, and late in the year, the first film scanner for the Mac, the Barneyscan. A white and black cube about 9"w X 12" h X 16" d with a slot and a thumbwheel knob that was supposed to allow you to focus it. It was extremely difficult to use. However, the piece of software that it came with was a jewel, called BarneyscanXP it was actually an early version of what would become Adobe Photoshop.

Written by Tom Knoll, the first version of this software I would experiment with was version 0.63a, which fit on a 400K floppy disk. The BarneyscanXP icon in those days was a little image of a 1 hour photo kiosk, file icons looked like rolls of 35mm film.

Unfortunately, the software was only usable when a BarneyScan was attached to the computer which required installing a special interface card. It would not run otherwise, so taking it home to experiment with further, was out of the question. Still, that version was very impressive even at this early stage. Curves, levels with histograms, color balance, lasso, rectangle & oval selection, paint brush, nearly all the tools were there from the very start. However, the color dithering algorithm employed was many times faster than PhotoMac's.method and BarneyScanXP introduced virtual memory to the equation. This is a technique where you use the hard drive as additional memory space for the program to store information.

This was a huge breakthrough at the time, as the maximum memory of the Mac II was limited to just 8Mb, not quite enough to hold a RBG photo file with the pixel dimensions of 1536 x 2048, which required 9Mb of buffer space. This was significant because the new large format thermal printer under development required an image of that resolution to print an 8 x 10" color photo. The printer also was capable of printing a 10" x 10" image with an image of 2048 x 2048 pixels or 12 Mb's.

The Mac already addressed more memory than any other PC on the market could and it still wasn't enough to handle a relatively small file by today's standards. The exception was high end UNIX machines like Sun. This was the platform that marketing had determined was the best fit. Trouble was you could count the number of this category of machine doing imaging work in the hundreds at the time. With the intro of virtual memory & BarneyScanXP, I felt the Mac and desktop publishing was a better market to pursue. When I tried to explain my rationale, several marketing individuals told me that no one with a $3000 Mac would spend what was expected to be $25,000, for the new printer. More about that battle later on.

Howtek Scanmaster 35

Howtek ScanMaster35

Click Image to View (requires PDF plugin) or Downlad a PDF of the full Document

Eikonix 35mm Scanner

Eikonix Spec Eikonix Brochure

Click Image to View (requires PDF plugin) or Downlad a PDF of the full Document

Truvel TZ-3 Scanner

Truvel TZ-3

Click Image to View (requires PDF plugin) or Downlad a PDF of the full Document

Raster Ops 24-bit QuickDraw Display Card

RasterOps

Click Image to View (requires PDF plugin) or Downlad a PDF of the full Document

Radius Product Brochures

Radius Quick Color Radius Display Radius Accelerator

Color Image Editing and Paint Applications

Several New Color Paint and Editing Programs arrived on the scene. Pixelpaint allowed you to edit 8-bit images with paint tools, while ColorStudio added some image editing tools in addition to being one of the first to support 24 bit color images

Work on ColorSqueeze Begins

John Metzger and I, cooked up this idea to create a Macintosh program which would compress color images using the Transbit algorithm. This preceeded the JPEG standard and was capable of compressing an 8Mb file to a few hundred kilobytes with very little loss of quality. Working with Tom, the same developer who did the SV630 software, I began designing the user interface. Supercard (a color version of Hypercard by Silicon Beach Software) made an excellent way to present a very close simulation of how the software would actually look and feel. I'd create a stack with updates to the user interface and send it around for review. Reviewers could make comments and suggest changes right on the Supercard stack.

XL7700 Printer Announced

XL7700

The XL7700 printer was announced in 1989. There was no software to drive the printer yet. Marketing had hoped developers would sign up in droves for their developer program, for which the considered charging $7700 for. They were focused on the high end computer market with platforms like Sun, Apollo, Silicon Graphics and Pixar, which while high profile, were extremely low in numbers. They didn't considered the Mac or PC markets, because they felt the printer at a list price of $25,000 was too expensive for those computer users.

My argument was that developers wouldn't spend tens of thousands of dollars (+$7700 developer fee) to develop a software driver on one of those platforms where they might sell less than 50 copies. However, people in the hundreds of thousands were using Mac's and increasingly PC's to work with color images.

Meanwhile, we were going to launch an expensive, high quality color thermal printer, which could only print B&W checkerboard prints (using the test print button). Going to a tradeshow with a product that couldn't be demonstrated was not a good idea. I proposed we develop at least some basic software to allow people to print from their Mac or PC to ship with the product. Ideally, you'd want to do a system level driver so that it would support all applications.

There was a great resistance to these ideas... until after a few tradeshows provided feedback confirming my observations. I was then asked to come up with a solution similar to what I'd done on for the SV6500.

Shown in the photo is the XL7700 printer. I added the print coming out of the printer using Stratavision3D to render a curled print with the image on it. The image is one of the tradeshow sample images which I creaded for MacWorld Boston 1990. I would create sample print images for nearly every tradeshow we went to for the next ten years. John Metzger would give me a photo or two of the city or local landmark and ask me to come up with something. We had a photo of a Kodak blimp which I inserted into the three pieces we used, Boston, San Francisco and Toronto. You can see them below. On the San Francisco piece, in the middle below, my face appears in the upper left corner of the D in MacWorld. I overlaid a group photo of the division onto the gold letters, so members of the division appear on all the letters.

Boston SF Toronto

As the first digital cameras became available, we went to a "postcard from the show" motif, and I added a masked area so we could easily insert of photo of a tradeshow participant into the sample print. I was also told that I wasn't allowed to sign the images anymore, so I began inserting my photo into the scenes in such a way that they weren't obvious. Most people only knew where it was after I pointed it out to them. Then it became a game to try and find my face in the sample prints.

Postcard

SV630 Mac Interface & SV Printer Mac Software Ships

SV630 IF SV Printer

Click Image to View (requires PDF plugin) or download a PDF of the full Document

Much of the year was spent designing SV Printer and working with the software contractor, Tom Myers, on the software, (aside from playing with all my new toys). This was the first concept of mine to ship and Kodak's first digital imaging solution to ship. The SV630 Interface Kit consisted of a parallel IF NUBUS card which you plugged into one of the slots in your Mac II. A cable then connected that to the SV6500 printer. A Macintosh software application was then installed which allowed the user to not only make prints of images on their computer, but they could also hook a composite or RGB video source to the printer, capture a still with the freeze button on the screen and then upload it to the Mac for editing and saving. The first All-in-One input & hard copy output imaging device.

Maine Photographic Workshops – 4th Photographic Congress

The Maine Photographic Workshops sponsors a "Photographic Congress every few years. This year Kodak planned to demonstrate the new SV630 IF kit at the event. I was going to be in Maine with the family on vacation, but offered to drive across the state to Rockport to demonstrate it myself, I really wanted to hear the first reactions to it.

We'd set up a demo of the SV630 in what I think was the cafeteria. I remember spending quite a bit of time with Ted Orland and Pedro Meyer discussing the future potential of digital photography. They were amazed by the quality of the SV6500 prints I was showing them. I'd brought along a few images of my own to use in the demonstration, so we connected as artists. Pedro had just bought the latest JVC camcorder with a still capability which he later told me was now obselete after seeing the digital sample prints.

I believe Ted took this photo of the Pedro and myself outside on the landing with Pedro's camcorder. I also met Rick Smolan and talked about digital photography and the possibilities. Then I gave a brief overview of thermal printing technology to John Sculley as he was preparing for his talk later in the day. I showed him some sample prints, from the as yet unannouced XL7700 Color Thermal Printer, I had brought along. He was impressed as he mentioned in his talk.

Pedro & Peter

John Sculley was scheduled to talk about the future of photography and computing. It was an exciting and unnerving view of the future for many of the photographers in the room. John was trying to convince them that computers would make their lives easier, as I'd already discovered. Below is a copy of the speech that Sculley gave that day.

After the talk, Mark Henry and I were walking the streets of Rockport discussing the talk and how computing would change photography. I shared with Mark, my dream of someday moving back to Maine to establish a digital photography workshop, possibly here in Camden. Born in Bangor, vacationing summers in Maine had been a constant throughout my life, and was where I preferred to do most of my nature/landscape photography. Mark thought it was a great idea, apparently so did Ray DeMoulin after Mark suggested it to him.

John Sculley's Digital Photography Talk as transcribed by David Lyman, Director of the MPW.

Click Link to View (requires PDF plugin) or Downlad a PDF of the full Transcript

Digital Interface for the SV5035 Slide to Video Device

SV5035

The project that never became a product. The SV5035 was a video slide carousel. A tray of 35mm slides could be placed on top of the unit and one at a time be imaged with a lens and video sensor and output a video signal that could be played on TV. This was seen as a great threat to the regular Carousel and Ektagraphic projector lines and was eventually killed. This was a proposal to try to update it to digital output, but that still didn't save it. It did lead to the first Kodak scanner, the RFS35.

User Interface for RamCard Digital Camera

RAMcard Interface for ECAM

Turning the corner from analog to digital meant the Still Video Floppy was out. We were now considering RAM cards which we just beginning to appear for evaluation. These cards were destined for a new digital camera, code named ECAM. Rich, one of the camera engineers, asked if I could mockup a Macintosh interface for a digital camera/RAM card reader.

The SuperCard user interface above is probably the first whack of what would eventually become the camera acquire module. It could display either thumbnails or a text list of the file names. Notice that I put an XL7700 menu item at the top. The idea was the app could also print to the XL7700 printer which about to be released. Unfortunately, without any driver software.

Patent #5164831 - Electronic still camera providing multi-format storage of full and reduced resolution images.

While we were working on the RAM card interface, we were trying to figure out how to create the thumbnails on the card and associate them with the larger image. I asked Dan and Rich the two engineers working with me, why not use the same method as the SV9600 transceiver did to create the initial low resolution image. Then I suggested utilizing the same file format the Macintosh was using to show thumbnails. One of them told me to write it up and submit a patent form. Since I was only a technician, it was required that an engineer be on the patent as well, so I selected Dan, who was in the office adjacent to mine and Steve's. Dan was an avid Mac & digital believer as well, and became among the first Mac programmers within Kodak.

Patent

It would be several years before finally being blessed with a patent. I think I received $100 for the patent, in later years, Kodak would make millions from it and other early patents by members of our team. It was such a painful and distracting experience working with the patent lawyer over about a six month period and the reward so little. I decided to never submit another. I didn't really care about racking up patents as long as my goal was achieved. Someone else could write them up, I wanted to keep moving forward. There were new products, new ideas and new challenges to explore. I think I was a bit of a workaholic in those days, I would go home and continue to explore some more. It would eventually catch up with me.

Sign This Form or Else!

It was around this time that I was given an agreement to read and sign. The agreement would give Kodak sole ownership of any ideas I might come up with while working for them. The agreement was standard for those with a professional grade. Which, although I had a four year degree in Photography, I was still a technician because the degree was earned while I was working at Kodak. I was told, when I applied for a transer after I graduated, that, if I quit the company and reapplied, I might get a position with a professional grade. We just had our first child, and I felt I couldn't risk it. As a result, it took 10 years to make that step from tech to professional.

I refused to sign, saying I would sign it, if they promoted me to a professional grade. Instead, I was threatened with losing my job if I didn't sign the agreement. I signed it, but wrote "under duress" in paranthesis next to it. I don't think that went over to well The only agreement I ever signed in that regard was in 1974 when I started working as a janitor.

It wasn't the first time I'd been threatened with firing. I'd be threatened with firing again in 1995, and with a lawsuit in 2001. Management didn't like individuals who made too much noise or who spoke up trying to change the status quo. Ask my friend, Bruce.

XL7700 Image Manager Printer Utility

Image Manager Layout

After gathering requirements for an application to drive the XL Printer, I came to realize it was going to be a daunting project. Besides paper size selection and image rotation (the original requirements), a page layout feature was desired to place multiple images on the page, as well color and tone correction, sharpening and the abiliity to download printer lookup tables into the printer.

Bob Collette and I, worked with Tom Myers, a third party developer who developed a large number of Mac based projects for Kodak. He developed techniques to adjust curves, color and display the changes on the screen. It was amazing to see some of my ideas come to life. The goal was to have the final print look just like the image on the screen. A challenging task in the days before color management. .

Print Corrections

Again, I used SuperCard to mockup the user interface for what I called "Image Manager", my most challenging project to date. Still, it's not the way I would have preferred we had gone. I'd been pushing for a Mac chooser (system level) driver. so users could print from nearly every application. In the end, I estimated it might take us several years to develop a program this complex, they didn't want to hear that.

Multi Print

Image Manager would never see the light of day, thankfully.

Stratavision 3D

Photo Flo

A friend in marketing brought back a copy of a new 3D program called StrataVision from MacWorld. Much easier to use than Dimensions, decent modeler and photorealistic rendering. With a interface very similar to BarneyscanXP (Photoshop) it became quickly familar, the latest version is still one of my most used 3D apps.

Drain - Mendon Ponds

Over the next couple years I used it and Photoshop to create the images above.

Accomplishments & Letters

1989 Review Letter

Click Image to View (requires PDF plugin) or download a PDF of the full Letter

1990 - First Kodak Digital Camera, PhotoCD, Software Products

Adobe Releases Photoshop 1.0

Adobe releasing Photoshop 1.0 was like a thunderclap from above. Managers at Kodak were now scrambling to catch up to the digital bandwagon.

Photoshop 1.0 Screenshot

Photoshop offered some features that set it apart from the other, image editing programs. First was the virtual memory that allowed you to work with images larger than your machines RAM. Second was the plugin architecture Tom Knoll had developed, allowing brushes, filters, and expecially the import and export modules. These could be used for scanners, future cameras, new file formats on the input side and for printers, film recorders, etc., on the output side.

Image created in Photoshop

Photoshopped photo of our Sheltie "Faye" - 1989

We Need Printer Driver Solutions NOW!

The release of Adobe Photoshop led to a great upsurge of inquiries into the XL7700, the lack of any working driver to demonstrate it, was hurting sales. People wanted the printer now and they wanted to work with not only Photoshop but other color applications as well. Sales and Marketing now wanted us to develop print drivers, and they wanted them now. Postscript compatibility was also deemed as necessary to compete in the desktop proofing market.

XL Print Server Proposal

Here's several solutions I proposed. I didn't have much luck convincing, printer marketing that this was a good approach. I think they were still holding out for someone else to do it for them.

Postscript RIP Solution

First Photoshop Export Module for a Continuous Tone Printer

Playing around with BarneyScanXP had given me the idea of building an export module for the XL 7700. Now, that it was shipping as Photoshop, the idea made even more sense. The XL Image Manager software I was working on, was unlikely to be funded and even if it was, it would take a few years to develop. I asked Craig, my trusty programmer office mate, to look into writing an export module for Photoshop, he contacted Tom Knoll and got the specifications for the plugin. He indicated it wouldn't be too difficult to implement. All we had to deal with were the printing parts and user interface.

I approached our supervisor Jim, and told him we could avoid the expense of developing Image Manager and just build an export module for Photoshop. After explaining what Photoshop was and convincing him that Photoshop would be a number one seller within the year. He gave us a month to see if we could implement it. Sales was starting to get desparate for a way to demonstrate the printer besides B&W test prints.

XL7700 Photoshop Export Module

It took about three weeks to get the first version working. It was awesome, load photo into Photosop, select Export>Kodak XL7700, select paper size and orientation and just press print, out came a beautiful color print that closely matched the image on the screen. Now, still at alpha version, we would get a real chance to test user reactions to it at the April MacWorld show.

Kodak ColorSqueeze 1.0 Ships

ColorSqueeze

The second Digital Photography software package Kodak shipped was ColorSqueeze image compression software. Working with Tom Myers. the same outside programmer as on SVPrinter, we created a Mac application that would open an image file and then save it using the Transbit compression algorithm by Majid Rabbani. The program could compress an 8Mb file to around 200K at high quality. I'd developed the user interface and helped with the specifications and Jobsian interface approach. *It was the first program to save JPEG's and the first Quickdraw 32 application to ship. (*Thanx Tom).

MacWorld San Francisco - April 1990

As one of the people responsible for setting up all the computers and equipment in the booth, I arrived the day before the show opened. Getting the loaner Mac IIfx's configured with enough RAM, installing boards, connecting products, installing software and testing made for a long day and night.

Print samples

Print samples I created for MacWorld's in SF, Boston and Toronto. Besides dropping a Kodak blimp into each scene there were often lots of hidden images in these. It became a challenge for people who knew about it to try and find them in every new one I created.

Thankfully, John had arranged for me to demo the alpha version of the Photoshop export module, by invitation only, in one of the back rooms at the show. Just me a Mac and the XL7700 printer. John and others would send interested artistic types, with images on disk, back so I could make sample prints for them. I had the best time, meeting and chatting with other artists. It was especially gratifying to see their face when their image came out of the printer. That was the real ice breaker. Many came in quite skeptical, but it was the print that convinced them. I chatted with Bert Monroy for quite awhile, as well as an artist from Industrial Light & Magic, several other 3D artists, and many more photographers. I made a number of friends over those few days, and Kodak made quite a few disciples for the printer. One of the local print shops was the first to buy one, due to the customer demand I'd created in the SF area.

The XL module was a big hit! It streamlined the print process. Printing through a system driver required encoding the image into postscript first, then decoding for printing, a time consuming process . The export module avoided that, and sent the RGB file directly from Photoshop, one color plane at a time, to the printer buffer. Printing began almost immediately. The field loved it, because now they had something to show besides B&W checkboard test prints. It may have well helped save the printer program.

MacUser Award - Best Color Output Device

Craig and myself with the MacUser (Eddy?) Award. Below: The First Trifecta of Digital Products I designed and Kodak shipped.

Digital products

Are You Ready to Move to Maine?

That what was Mark asked me when he dropped by my lab that spring. He'd told Ray DeMoulin about my idea for a digital photography workshop in Camden. Apparently, he liked the idea so much that he was going to build a multi-million dollar facility that would be called the Center for Creative Imaging. I have to admit, that far exceeded my idea of renting a small place and setting up maybe a dozen workstations and offering courses in cooperation with the Maine Photographic Workshops. I wasn't privy to the behind the backroom deals and such, however.

Mark told me that Professional Photography would promote me to a professional pay grade (only took ten years) and hire me as an instructor for this new school, Mark was to be the Center's first director. Mark asked me to put together equipment configurations for the new school. CCI was scheduled to open in May 1991. I couldn't wait, but my transfer wouldn't take place for another six months. I had to finish projects, I had started.

I later learned that I wouldn't be moving to Maine right away. Professional wanted me to setup a small version of CCI at the Marketing Education Center, the L309 Electronic Imaging Lab. More about that in 1991.

Image Magic Support

Image Magic was a project we did with Disney. They wanted to shoot visitors against a green screen and then pop them into the Disney background of their choice. Then the visitors would spend a fair amount for a Kodak XL 7700 Thermal print as a memento. I was asked to do some of the "popping into" for presentation and development purposes. Unfortunately, the visitor family photo they gave me to work with, was NOT photographed against a green screen, so required quite a bit of correction, dodging and burning.

Before they launched I was asked to come up with a design for a logo for Image Magic, which you can see around the border of the print.

XL Chooser Driver

Much of the rest of year was spent working on a Macintosh system level driver for the XL7700. I'd cornered some of the marketings guys on the way back from MacWorld and emphasized how many potential sales they were losing. That and more likely the increse in response from the show finally got them to commit to developing a system level driver.

Chooser Level Print Driver Flow Chart

One more thing may have convinced them. I received a call one day from Mike Makula (one of Apple's first investors), he was not too happy. He had purchased an XL7700 with the intention of printing presentations overheads from Clarisworks an Apple software program. Over the sound of a helicopter landing on his private pad, he wanted to know how to print from Clarisworks. I had the unpleasant task of telling him that he couldn't directly. The Photoshop (our only driver) export module only worked in Photoshop. He wanted to know how we could ship a printer supposedly for the Mac, without system level drivers. I explained there was some resistance to developing them. I don't if he called anyone else, but I relayed the story to my supervisor and he passed it on. Shortly afterwards we got the go ahead to develop a Mac chooser driver for the XL.

This time we selected a developer in England to develop it. I'd put together some interface layouts for it and we worked transatlantic for a number of months developing the driver. This would allow the printer to work with all types of applications on the Mac. From Photoshop, (although the export module was quicker), ClarisWorks, PowerPoint,

Stuart Brand Drops by for a Chat

Awhile after I'd heard the news from Mark, he dropped by again with Stuart Brand (of WholeEarth catalog fame), I really didn't know much about him at the time, however, he wanted to talk about the future of photography and the goals Mark and I had for CCI. I'm sure it was an interesting chat but I don't remember much other than discussing the potential of email and how products will be sold/bought online in the future.

A Slew of Kodak Digital Products

PhotoCD

Kodak released PhotoCD in 1990. This was a transitional product to help bridge film to the digital world. With the announcement, now when you took your film to a Kodak service provider, you could select to have your images returned with a PhotoCD. Your images would be scanned and digitzed and written to the CD in several different resolutions from thumbnail size to high resolution for printing (I remember correctly it was around a 3K x 2K pixel resolution). You would also receive a print with thumbnails of all your images, numbered for easy access. And of course your original film strips.

You could view your PhotoCD images on your TV if you had a PhotoCD player. This CD player (it also played Music CD's) had a composite video out to allow you to send the scanned images (NTSC resolution) to the TV. A remote allowed you to browse and zoom your images.

You could also plug your PhotoCD in your PC , but that's where I think the experience could have been a bit friendlier. If you wanted to bring your images into Photoshop it required a plugin to convert the PhotoCD images into a format Photoshop could read. This would be resolved as other companies began to support PhotoCD import.

Rapid Film Scanner

In late 1989, I had an opportunity to test the about to be released Rapid Film Scanner 35. I believe the Rapid Film Scanner grew out of the KodaFax scanner/transmitter requirements document. Transmission seems to have been lost in the process, though. Unfortunately, the RFS35 had some issues, many similar to the BarneyScan. The thumbwheel focus adjustment never seemed to focus quite enough. I believe the choice of a low qualtiy lens was what really hurt this first Kodak scanner and I told them so at the time.

Kodak Digital Camera System

Kodak DCS 100

Designed to target the military and photojournalistic markets, the first DCS consisted of a Nikon Body with a magepixel imager. This was tethered to an over the shoulder battery pack, hard drive and monitor unit. The hard drive, I believe was initially an 80Mb 3.25" form factor unit.

It featured was available with the transmission capability the scanner was missing. The monitor gave you a preview image complete with overexposure indicators.

ImageLINK Software Prototype

To follow up on the Eastman Archives proposal and take it a bit further than the overheads I produced, I used a program called SuperCard, to create a mockup of an application for retrieving images from remote databases. I called it ImageLink. There was an address book, a small video window which displayed an image of the person or place you wished to connect to. Two way audio/video transmission was also available, just like Facetime today.

ImageLINK

The application supported selecting places like the Eastman House Archive, the Smithsonian, NY Metropolitan Museum, etc by dialing them up and logging in. A search page would appear, whereby you could search by a variety of criteria. Not just keywords, I imagined searching by color, shape, and content recognition from pull down menus. Press search and the screen would fill with a matrix (like a slide sorter) of results. Depending on the licensing limitations you could even download the images to your computer. To this end, several different resolutions of each image would be kept on the optical disk. Small for thumbnail transmission, medium for downloading and large for printing.You could then place an order for a reproduction of the image on slide film, thermal print, overhead or CDROM. The fufillment center would print and mail your photos.

Newtek Video Toaster

The big hardware/software announcement of the year in my eyes was Newtek's Video Toaster for the Commodore Amiga, especially for video applications. Toaster was a combination video card and software video editor, character generator, and effects processor. It included a 3D modeling package called Lightwave 3D. That was the part that intrigued me. I never had a chance to play with one, because I didn't own one and Kodak wasn't likely to justify me buying one.

Several 3D programs I did get a hold of, via my friends in marketing, were Ray Dream Studio and Specular International's Infini-D, which eventually were combined to become Carrara, now sold by Daz3D.com. Infini-D had the nice feature of localized rendering, letting you only render the area you wanted to see and not the whole window. Early versions of Ray Dream were buggy, and crashed frequently. So I stuck mostly with Stratavision and Infini-D.

Accomplishments 1990

1991 - A Promotion, the Center for Creative Imaging, and stuck at MEC

New Position with PPD as first digital imaging instructor

I finally made move to PPD, and was promoted to a professional wage grade. I was now located on the third floor of the Lab building at MEC. It was the same building, where I had started out as a janitor in 1975.

Coincidently, Kodak's Marketing Education Center was founded by my father, Jim Sucy, in 1971. He was the first director of instructional programming at MEC for a number of years before becoming Manager of Government and Eduction Markets in the late 70's.

I discovered I wouldn't be moving to Maine anytime soon. They wanted me to setup another training facility similar to the one I configured for CCI. The gave me a space and told me to start laying it out and ordering the equipment. I'd be doing training of Kodak reps at MEC, rather than at CCI as I had proposed.

Mark and I had discussed training our reps alongside the professional and amatuer attendees at CCI. We felt it would give our reps a better idea of what customers were doing and a fuller understanding of their business needs. Not to mention building relationships. Management nixed this. Camden was too far from any major airport and they did not want to pay the travel expenses for the reps to go there.

L309 Electronic Imaging Lab

Layout of L309

I went to work designing the new lab. Using MacDraw II, I made a layout of the bare room, using the 3 foot grid the moveable wall system was built on. Then, I divided the space into three, a classroom with six workstations and an instructor workstation, A lab area with an area for the ColorEdge 1550 scanner/copier, film & flatbed scanner areas, film recorder/printer area, as well as Premier and Prophecy workstations. All the latest electronic imaging hardware from Kodak and from other manufacturers as well was available to me. The last space was an office in the back for myself.

The MacDraw floorplan I gave to building services consisted of the basic floorplan on an XL thermal print (seen above), then there were transparent layers for, wall layout, electrical layout, HVAC, furniture, computers & equipment. The building services people at MEC were quite impressed with the specifications I provided. It made getting the room ready go a bit quicker, even though they still required transfering it to blueprints. The final result looked pretty much the same.

It was like Christmas all over again when stuff started arriving. They sent me to be trained on the ColorEdge 1550 copier, which arrived early on. Amazing color copier/scanner could be hooked up to a PC for scanning. There was a Prophecy system which was Kodak's entry level color image editing for desktop publishing systems. Never got the feel for the software, so used it little. There was a Matrix Film Recorder, with up to 8" x 10" backs, a Leaf 4x5" Scanner, a Premier image editing workstation, a Sharp color scanner, an RFS35, a couple of XL7700's, and a bunch of Mac IIfx's for the lab and the classroom. The classroom had six workstations with seating for two, an XL7720 with Mac at the back of the room, a trainer's workstation at the front which was connected to a large Sony projector hung from the ceiling.

I had a partner in crime by now to help me get everything setup and working. Jay Kelby, my first lab assistant and a recent RIT grad, was great at hitting up our boss John for new equipment, so I began sending him to ask for new stuff for the lab. Training was my job now, but I'd become the go to problem solver on printer issues, imaging system issues and Mac issues, so I still kept my hands in the technical side. I'd work with product development on new products providing field and personal feedback to improve the customer experience. This didn't always go over so well with my new boss.

Center for Creative Imaging Opens in Camden

First Course Catalog from CCI
Peter at the Opening
Still Camera Technologies

In May, I was invited up to Camden for the grand opening of CCI and the "walk-through" with some upper management types. It was astonishing, in my wildest dreams I never envisioned a school like Ray had built. Converting an old mill into a state of the art digital training facility must have been tremendously expensive. There was a good sized gallery on the ground floor along with a cafe with outdoor seating by the river, offices, two floors of classrooms above, and as I discovered climbing around the building, two luxury apartments were in the progress of being built in the "attic". One was two stories and overlooked the river, it looked like it was going to be very nice. The smaller apartment later became a space for instructors and staff.

Still Camera Technologies
Still Camera Technologies

The uppper management types were not happy with the extravagance... You can read about it in the article below which kinda recaps it.

CCI article

Shortly after the opening, Mark resigned and returned to Rochester. He wouldn't tell me much about why, other than telling me that it was probably not wise to be there for awhile. The shit eventually hit the fan, but it was kept pretty quiet. As it turned out, I never would have an opportunity to teach there, but I would be doing plenty of instructin' elsewhere.

Later, that month we learned that Ray DeMoulin, Joan Rosenberg, the new director, and her assistant had been fired, exact reasons were never given. I heard part of the ruckus involved the CCI's use of a mailing list belonging to the Maine Photographic Workshops. Here's an article in the Bangor Daily News. Bangor Daily News.

Training Reps

One part of the plan Mark and I had put together was for the field personnel to be trained alongside customers in order to learn more about their workflow. This part of the concept got shot down for whatever reason, I heard is was the travel expense, but I think there were other reasons. CCI was to get the high profile clients, and MEC would handle internal training. That meant me.

My role was to train the TSR's and other personnel on the basics of digital imaging and how to use and even demonstrate our products. Often this was a difficult and frustrating task. For most this was a whole new world, computing. With some individuals, I first had to start by teaching them how to use a mouse and the computer. Getting through these basics was often too tedious and time consuming for others who did have experience. Many of the reps didn't want to be there in the first place, it was time out of their district during which they weren't earning commissions. While I'd be working with one group, a few often disappeared from the classroom to find a phone. There were also a good number who caught on quick and became quite enthused by the possibilities digital imaging offered. Still, probably the toughest classrooms I'd ever had.

Every now and then, the occassional college photo or printing group would come through on a tour, and this was usually a treat. We would give them a basic tour and show some of the samples we have, maybe take a photo and print it out. They were much more interactive asking lots of questions and left pretty excited. Those types of interactions always gave me a boost.

The Lab and Dog and Pony Shows

A good portion of the job was showing off Kodak digital equipment in my lab to visitors. We called them "Dog and Pony Shows" because we'd drag out the equipment & some samples, and get ready to put on a show for the visitors to MEC. We had a large $20 bill printed on the copier, I had samples of retouching,and compositing work I'd show, many of my digital images had been framed and were hanging on the walls of the lab, all to try and give a quick overview of what was possible.

The lab was also a place where engineering teams could come to troubleshoot connectivity and other isssues with new products. This, I felf, was one of the more important skill sets that I provided. My system and imaging application knowledge from my previous roles had made me one of the top Mac system troubleshooters within the company. It started me thinking about creating a new lab specifically for this purpose.

Convincing the Unconvinceable

A great many top clients were brought into MEC by PPD to either train them or impress them... Some states however, were passing new laws banning photochemical wastewater so there were many that HAD to convert.

A role Jay and I sort of stepped into, was convincing and assuring these clients... Below is a sample of the many letters I received over the year.

Letter from Sally

1992 - The Year of Persuasion

  • "Digital Darkroom" @ Palm Beach Workshops
  • Teaching Persuasion Presentation Classes at MEC
  • Moving to Marketing Technical Support
  • More to follow...
Photoshop Composite Moosehead Lake
Window by the Pool - Moosehead Lake - 1992

Digital Darkroom Workshop at Palm Beach

Palm Beach

We received a request from the Palm Beach Workshops to create an "Introduction to Digital Photography" workshop. It would be the Workshop's first digital course. I was the instructor, Jay Kelbey was my assistant, and if I remember correctly, Katrin Eismann assisted us with the program. Jay and I packed a good portion of the L309 lab to ship to West Palm Beach for the workshop. And then reassembled it there in a large classroom. After a good day and a half chasing down all the issues we were ready. It was quite successful based on the reviews. I would do another class a few years later and a course at the Sante Fe Workshops as well.

Persuasion

The manager of Instructional Operations approached me and asked me if I would design some Persuasion templates for the group. I'd shown him a presentation on Hard Copy output that I had designed for Thermal Printing for which I had designed a division look for the templates, so I guess it was my own fault. I didn't mind the challenge of designing the templates but the second part of the request was that I begin teaching classes on using PowerPoint to everyone on the staff. Internally, I was becoming known as the Macintosh Wizard and the Digital Photography Guru throughout the company and felt my talents were being wasted.

Moving to Marketing Technical Support

As a result, I was not particularly happy working in Instructional Operations, I really liked the people I worked with, many were photographers like me. However, I was not accustomed to being micromanaged. Previous supervisors had just turned me loose to work on things I knew were important. Training field personnel had become a bit tiresome. I missed the interactions like I'd had at the Palm Beach Workshops and when we had a few visits by college photography students.That was always fun. I'd been hired with the promise of working at CCI with customers/photographers. That was never going to happen now. I felt I'd been played in a bait and switchn scheme and told my supervisor I wanted to move on to something more challenging.

Marketing Technical Support was the PPD's field support organization. They were looking for a technical specialist with Macintosh applications experience to support the XL7700 and XL7720 printers. Few people could fill that role better than myself, so I was told I'd be able to escape Instructional Operations and return to the technical side the following spring. Still with PPD but working with friends from the EPD days. It was a great team of people to work with.

1993 and After

DCS200 & SuperBowl XXVII

The launch of the new DCS 200 Camera, the first with an internal hard drive, was going to be close to the playing of the SuperBowl that January of 1993. A number of high profile sports photographers were loaned DCS 200 cameras to use to photograph the game between the Buffalo Bills and the Dallas Cowboys, digitally, for the first time.

The game was played in Dallas, and the east coast print deadline was going to be very near the end of the game. This would allow them to upload photos taken of the game to the news outlets for publication in the morning papers. I spent quite some time working a couple of the photos over, taking a few days to try and reduce the color noise and get a decent print. Blue noise was a real problem because blue response was very low to begin with on those first cameras.

  • 1993-1995 - Digital Printer Specialist for Marketing Technical Support
    • Among the First Artists Recognized as an Adobe Digital Master - 1993
    • Digital Artwork Appears in Adobe Photoshop 3.0 CDROM Digital Master's Gallery - 1993
    • Artwork "Photoflo" in Digital Master's Show at the Ansel Adams Gallery in San Francisco - 1994
    • Supporting Trade Shows
    • Conducted Photo Workshops
    • Sample Print Images
    • Established Systems Testing Lab for MTS
    • Worked with Product Development
    • Solved the Most Difficult Customer Digital System Issues
  • 1995-2001 - Founded Digital Products Interoperability Lab
    • Provided Basic Digital Imaging Training to Thousands Internally
    • Designed and Implemented Dial-up BBS w/GUI for Tech Support
    • Proposed Digital Document Repository with Faxback Capability
    • Led Reorganization of D&AI Support to 3 Level System
    • Worked with Product Development
    • Received Golden Spike Award for Contributions to Digital Photography Development
  • 1998-2001 - Consulting for Dynamic Imaging
    • Guided Conversion from Film to Digital 3D Capture
    • Introduced Better Methods of 3D Capture
    • Introduced 3D Modeling/Rendering as 3D Image Creation Technique
    • Created 3D Models and Artwork for Numerous Clients
    • Clients included Pepsi, Reebok, Pfizer, Purina, Martell Liquor, FAO Schwartz, & Disney
    • Authored and Illustrated Chapter on Digital Imaging for "Basic Photographic: Materials and Sciences"

In 2001, Dynamic Imaging was closed. I decided to take a buyout from Kodak as I saw future prospects there bleak. Symptoms from an autoimmune disease also made working full time no longer possible.

That summer, I, along with two others founded Zaxys Depth & Motion Imaging, a 3D lenticular design company. We were hoping to capture Kodak's former customers. Our first week of business, 911 happened, and ad opportunities dried up almost immediately, nobody was buying any risky mediums like lenticular. My partners left for other opportunities, I was close to signing some big contracts, but then the recession hit. So, in 2010 I closed the corporation. I decided at that point that I would primarily pursue the fine art path forward and not put much effort in gaining commercial 3D work. In 2012 I founded Peter J Sucy Digital Arts and began showing more frequently at galleries in Rochester. I was encouraged to join the local contemporary art group, the Arena Art Group. The membership voted me in in 2016, and now I'm the technical advisor on the steering committee. Using my 3d tools I've built a number of virtual galleries, including one for the art group.